2204 to Dirty Shirley conversion?

  • Thread starter Thread starter ledvedder
  • Start date Start date
ledvedder

ledvedder

Well-known member
I'm thinking about converting my 2204 modded Origin 20 to a DS. I realize with the el34's, the power section won't be the same. I have some questions about some of the other differences.

1. 2200pF over the 100k cathode follower. Mine has a 470pF in this spot. What will this change?

2. 220k from treble wiper to master input. If I use a 500k master pot, is this still recommend? Same with the 1M from master pot input to ground. I'm assuming this isn't necessary with a 500k pot?

3. 47k NFB. Mine currently has 100k.

4. 470k and 1M PI grid leak resistors. Mine are both 1M.

5. 47pf PI cap. Mine is 100pF. Differences?

6. If I use a 100k gain pot, should I still put the 470k/500pF to the input, and the 220k to ground? I think I can omit the 220k to ground.

I already have the structure switch in my Origin. I think that's most of the changes. I'd love to hear everyone's feedback.
 

Attachments

Last edited:
  • Like
Reactions: Geo
Honestly, just make the components as close as possible.

There's a reason why these values are what they are, and that's because someone (Dave) already spent a lot of time swapping in values.

Also do the preamp filter caps properly (with the one cap, not two we usually see), this shocked me how much difference it made.
 
Honestly, just make the components as close as possible.

There's a reason why these values are what they are, and that's because someone (Dave) already spent a lot of time swapping in values.

Also do the preamp filter caps properly (with the one cap, not two we usually see), this shocked me how much difference it made.
You're talking about the single 16uF labeled B+3? Instead of the 2 50/50uF can caps with the 10k droppers in a normal 800 circuit?
 
You're talking about the single 16uF labeled B+3? Instead of the 2 50/50uF can caps with the 10k droppers in a normal 800 circuit?

Yes, the first two stages, plus the CF stage are supplied by one 16uf, and then the PI has one 16uf

The 800 style is first two stages supplied by 50uf, then the CF has it's own 50uf, then so on.
 
Well, I didn't have any 16uF caps, so I used some 22uF caps I had to replace the 3 47uF caps across the preamp B+ line.
20221207_111246.jpg
 
With this being a 20w amp, with less than 300v at the plates, I'm wondering what my preamp voltages should be.
 
Can I remove one of those 22uF caps and bridge it somehow, so all 3 preamp gain stages are only on one 22uF cap?

Yes you can, but I can't really help because I don't have the board or schematic. You need to map out the power nodes, and where the stages tap in.
 
I just asked Jason @burger, since he's been helping me through some questions also. He said to remove the 1st filter cap on the left (C18), and jumper the dropping resistor to its right (R10).
 
This thing is crazy bright! What could be causing that?
 
Have you put the 2n2 across the 100k cathode? That wipes a ton of top end.
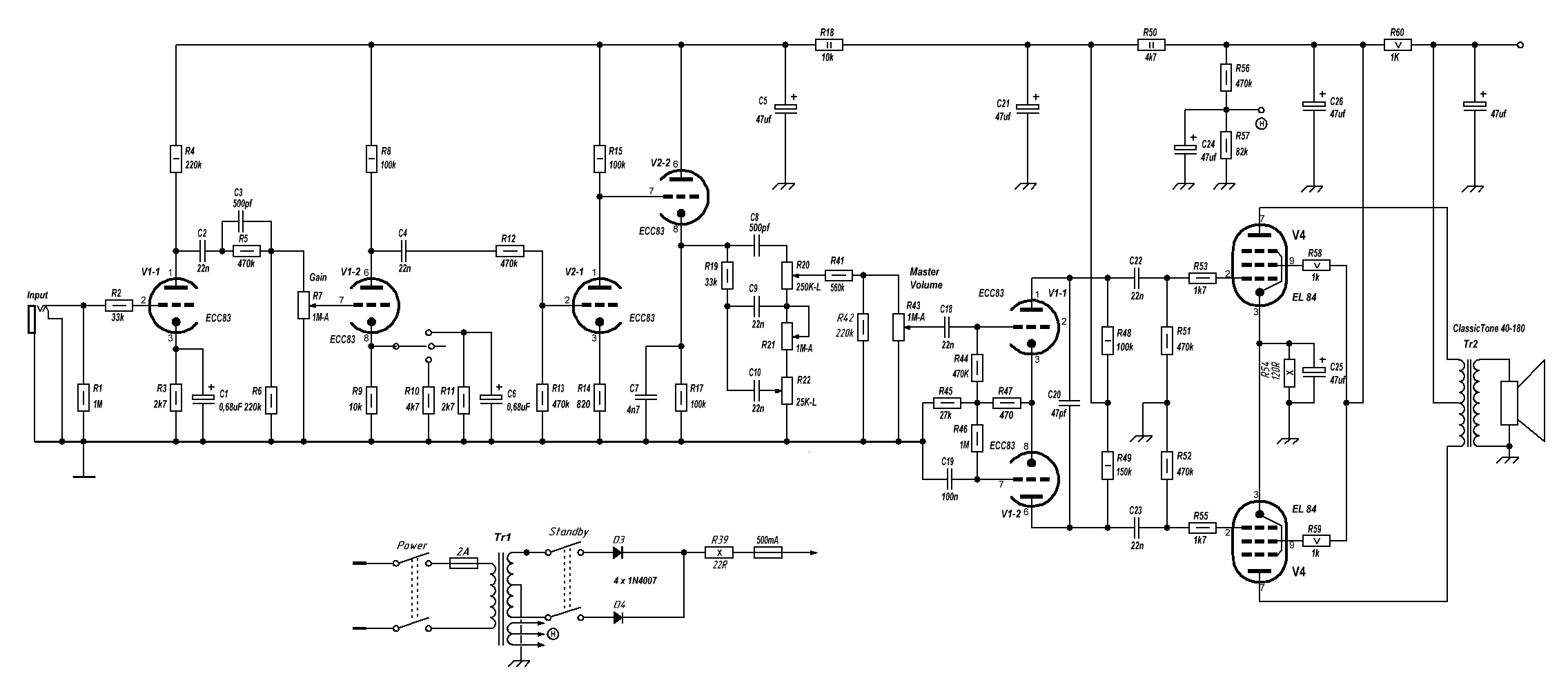
Yep I did. I also found this, which is supposedly the 20w DS. It's showing a 4n7 across the 100k cathode, as well as 47uF filter caps. A couple other differences as well, like the 560k into the master.
DSmini.GIF
 
A few other differences I have in my amp, that I'm not sure would make much difference. I have a 500k MV pot, instead of 1M. I also don't have a 220k to ground from the pot, or a resistor into the pot's input.
 
You might try 150k on V1 instead of the 220k.

If your voltages are too low, the 150k might sound fatter.
 
Here are my current voltages -
V1a - 144
V1b - 216
V2a - 241 (CF)
V2b - 147
V3a - 156
V3b - 152
 
I tried a 100k plate resistor for v1a. It gets the voltage up to around 180v. But something still doesn't sound right. It's very shrill.

Would I have an issue if I have those 1M and 470k PI grid leaks switched around the wrong way?

I found this schematic on one of the forums of the DS mini. Looks like there's a 4n7 on the 100k cathode follower. Also, it shows a 560k from the treble wiper to the MV input. Would these changes help tame the brightness? It also uses 47uF filter caps.
DSmini.GIF
 
Yeah, make all the values correct. If you're missing something put it in. If your pots are the wrong value, put in the correct ones.

The 47uf filters might be good. Try it.

The correct circuit is not shrill at all, so yes you have some work to do.
 
Back
Top