Anyone have gutshots of an Orange Two-Stroke Boost EQ?

  • Thread starter Thread starter 7704A
  • Start date Start date
7704A

7704A

Well-known member
A few rehearsals ago I wasn't paying attention and plugged my 15V, center-positive supply into the Two-Stroke, which takes 9V-12V center-negative. There is a reverse polarity protection diode, but that just dumps everything into R37, which got burnt to a crisp inside my pedal. I'm guessing it's a flameproof fusible resistor based on it's circuit location, but since its markings went up in smoke and there is no silkscreened value, I'm not sure what value to replace it with. I can likely work things out based on the surrounding components and inferred intent, but to be on the safe side (I'm still learning) I'd prefer just putting in whatever Orange did initially. Does anyone own one and is willing to post pictures of the input board? It's easy to access, just unscrew the back and unscrew one 1/4" jack, and you're in.

Here's what mine looks like currently:
20231102_191156.jpg


I never realized how similar the smell of burnt resistor is to burnt LED.
 
usually ... the first resistors after the protection diode are the ones for the LED and the voltage dividers ...

I looked for a schematic and gut shot pics .... couldn't find either .. to know what R37 is suppose to be ...

The LT1054 IC tells me it could be part of the charge pump circuit also ....

can you check to see where the resistor traces to ??? you said one side connects to the protection diode ?? which is interesting because the protection is suppose to blow .... not parts that come after it .
 
usually ... the first resistors after the protection diode are the ones for the LED and the voltage dividers ...

I looked for a schematic and gut shot pics .... couldn't find either .. to know what R37 is suppose to be ...

The LT1054 IC tells me it could be part of the charge pump circuit also ....

can you check to see where the resistor traces to ??? you said one side connects to the protection diode ?? which is interesting because the protection is suppose to blow .... not parts that come after it .
I'll re-trace and draw up a schematic when I have time (not a high-priority repair), but from memory:
  • The side of the resistor closest to its label is tied to the sleeve of the barrel jack, and the other side goes to two other nodes, the VCC input for the U5/LT1054 (pin 8 if I recall?), and the cathode of the "protection" diode.
  • The "protection" diode (you can just see it's leg peaking out behind the barrel jack) has its anode tied to the center pin of the barrel jack, and the cathode to VCC for U5 and the low side of R37.
So if I understand correctly, under normal operation with a center-negative supply, the diode is reverse biased and R37 drops a little voltage across it and ultimately limits the current consumed by U5. If a center-positive supply is connected, then the diode conducts and R37 drops the the full supply voltage, and turns into a crispy critter. I'm guessing the resistor is there to take the hit in this situation, and fail open-circuit, but there is still a lot I don't know about circuits so I'm not sure. I emailed Orange to see if they would tell me the resistor value, but I haven't heard back so far, and from what I've heard before they aren't big on giving out this sort of information.
 
does the diode test OK ? That might not be a protection diode that it's tied to ....

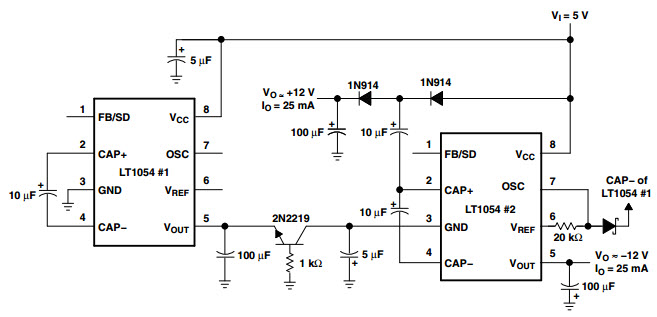
don't know if you can read schematics ... but here is a circuit that shows similar components .... those diodes coming off of pin 8 ( VCC ) aren't protection diodes ...
1699486054479.jpeg
 
Last edited:
can you see what the diode is ?? is it a 1N4001 or a 1N5817 ??
 
does the diode test OK ? That might not be a protection diode that it's tied to ....

don't know if you can read schematics ... but here is a circuit that shows similar components .... those diodes coming off of pin 8 ( VCC ) aren't protection diodes ...
View attachment 263295
Some quick in-circuit tests are inconclusive. One direction is .5V, the other is ~1.3V, however I suspect I'm charging up a cap when measuring that later value. I see the diodes you're talking about on the schematic. Am I correct in stating that those are to enforce polarity of the charge boost output?

I took another quick look at the circuit, and the diode is strapped between pin 3 and 8, cathode on 8. Not sure when I'll have time to trace out the power board and draw a schematic, sorry for the delays. Response on my end are probably going to be slow as I fit this in around other projects.

Also, heard back from Orange. The person who emailed me thinks R37 is 47 Ohm, 1/4W. Not quite what I expected... I'm going to email back with my pedal's serial number just to confirm that the silk screen hasn't changed since it was made. If that's what its value is though, then I guess I was wrong.
 
How does this pedal sound? Strong EQ?
Right now it's pretty quiet. When it was working though I liked it, and yeah I'd say strong enough, but not obnoxiously so, I'm guessing the Q values were tastefully chosen. It lets me cut the flub and crank the bite while still sounding like I'm playing my amp. So for me it gives the benefits of a tubescreamer without the coloration of a tubescreamer. It's pretty fun to crank the lows and cut all the way up as well. Kinda gives a super hairy and wild, yet still present, sound when run into my Micro Dark. The boost is also strong enough to add a clean channel to a single channel amp like the Micro Dark. I've dropped it in the loop, set the EQ to flat, then when I roll down my volume on the guitar to clean up I use the boost to bring the signal going into the FX return back up to the dirty levels. Worked fine at small-gig levels, with some headroom to spare in the pedal. Here's one of the demos that helped convince me to get it:
 
Right now it's pretty quiet. When it was working though I liked it, and yeah I'd say strong enough, but not obnoxiously so, I'm guessing the Q values were tastefully chosen. It lets me cut the flub and crank the bite while still sounding like I'm playing my amp. So for me it gives the benefits of a tubescreamer without the coloration of a tubescreamer. It's pretty fun to crank the lows and cut all the way up as well. Kinda gives a super hairy and wild, yet still present, sound when run into my Micro Dark. The boost is also strong enough to add a clean channel to a single channel amp like the Micro Dark. I've dropped it in the loop, set the EQ to flat, then when I roll down my volume on the guitar to clean up I use the boost to bring the signal going into the FX return back up to the dirty levels. Worked fine at small-gig levels, with some headroom to spare in the pedal. Here's one of the demos that helped convince me to get it:

Thanks . I actually think that might be good for me
 
Right now it's pretty quiet. When it was working though I liked it, and yeah I'd say strong enough, but not obnoxiously so, I'm guessing the Q values were tastefully chosen. It lets me cut the flub and crank the bite while still sounding like I'm playing my amp. So for me it gives the benefits of a tubescreamer without the coloration of a tubescreamer. It's pretty fun to crank the lows and cut all the way up as well. Kinda gives a super hairy and wild, yet still present, sound when run into my Micro Dark. The boost is also strong enough to add a clean channel to a single channel amp like the Micro Dark. I've dropped it in the loop, set the EQ to flat, then when I roll down my volume on the guitar to clean up I use the boost to bring the signal going into the FX return back up to the dirty levels. Worked fine at small-gig levels, with some headroom to spare in the pedal. Here's one of the demos that helped convince me to get it:

Hello,
yellow/purple/black
 

Attachments

  • resistor.jpeg
    resistor.jpeg
    606.8 KB · Views: 227
I need a little help, have you the value of the capacitor C1, thank you
 

Attachments

  • capacitor.JPG
    capacitor.JPG
    1.9 MB · Views: 234
Some more pictures of the boards for future unfortunate souls, or the DIY-inclined.
 

Attachments

  • 20231220_215833.jpg
    20231220_215833.jpg
    2.7 MB · Views: 222
  • 20231220_220001.jpg
    20231220_220001.jpg
    1.9 MB · Views: 218
  • 20231220_220023.jpg
    20231220_220023.jpg
    2.4 MB · Views: 230
  • 20231220_220043.jpg
    20231220_220043.jpg
    2.8 MB · Views: 215
  • 20231220_220519.jpg
    20231220_220519.jpg
    2.4 MB · Views: 220
  • 20231220_220452.jpg
    20231220_220452.jpg
    2.5 MB · Views: 230
Thanks for all the pictures. I bought two of these pedals that have been tinkered, none works and there are missing components, in short I will have to try to fix it. With your pictures it will be perfect. Keep me informed of the evolution of your pedal and do not hesitate if you need measurement and test. Thank you again and have a nice day.
 
Thanks for all the pictures. I bought two of these pedals that have been tinkered, none works and there are missing components, in short I will have to try to fix it. With your pictures it will be perfect. Keep me informed of the evolution of your pedal and do not hesitate if you need measurement and test. Thank you again and have a nice day.
Hopefully you got a good deal on the pedals. Glad we were able to help each other out, good luck and let me know if I can help somehow.
 
Last edited:
Did you have any luck fixing your orange Two Stroke? My mate bought one new and tried it for the first time and when engaging it it just cuts all sound. The LED lights but no sound. I opened it up and R37 looks pretty toasty and gets very hot when power is connected and it's engaged.
He is past the point on being able to return it so I'm going to have a go at fixing it for him.
Just wondering if I could get any clues from how you managed to fix yours.

IMG-20240209-WA0003.jpeg
 

Similar threads

Back
Top