Do I need slow blow or fast blow fuses?

  • Thread starter Thread starter MadAsAHatter
  • Start date Start date
MadAsAHatter

MadAsAHatter

Well-known member
I’m getting my parts order together to do the Origin 50 drop in mod board, but I’m not 100% sure on the fuses. I don’t know for sure if I need slow blow or fast blow.

On the BoM they’re listed as
F500mA (F1) and S1A (F2)
I think that means fast blow for the 500mA fuse & slow blow on the 1A one.
Can anyone conform or correct me on this?

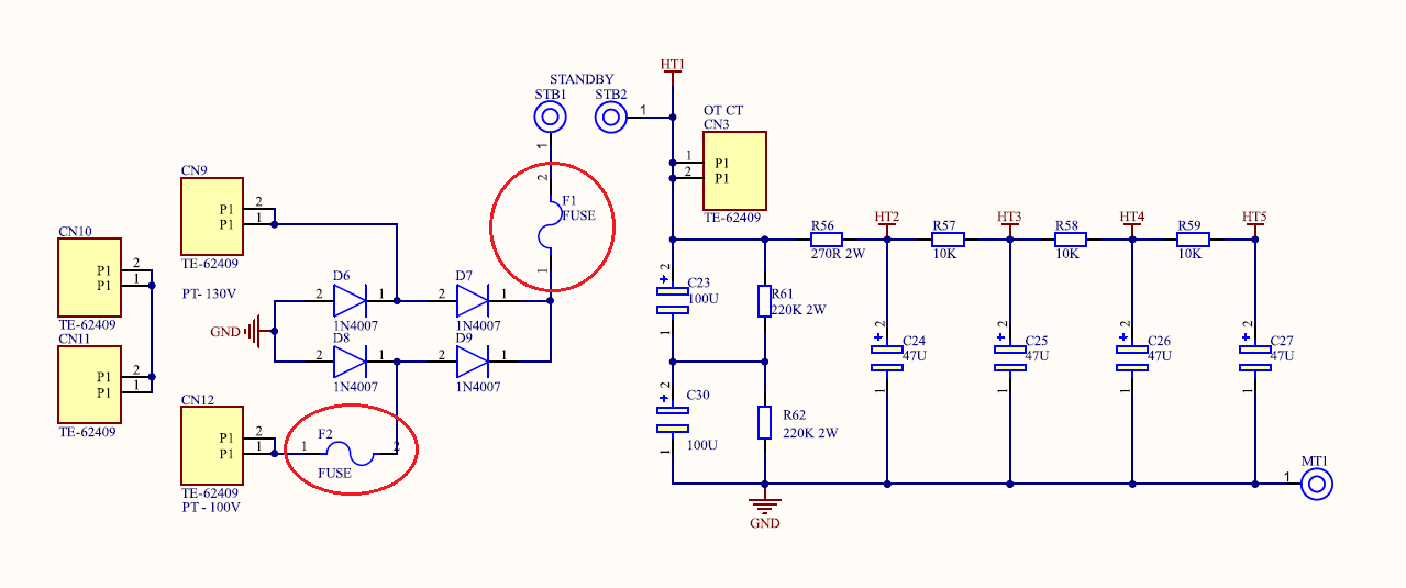
Here is the schematic of the section where the fuses are located. It’s F1 & F2

1743423986776.png
 
I’m getting my parts order together to do the Origin 50 drop in mod board, but I’m not 100% sure on the fuses. I don’t know for sure if I need slow blow or fast blow.

On the BoM they’re listed as
F500mA (F1) and S1A (F2)
I think that means fast blow for the 500mA fuse & slow blow on the 1A one.
Can anyone conform or correct me on this?

Here is the schematic of the section where the fuses are located. It’s F1 & F2

View attachment 395029
If you like explosions put a slow blow in the fast one
 
I’m getting my parts order together to do the Origin 50 drop in mod board, but I’m not 100% sure on the fuses. I don’t know for sure if I need slow blow or fast blow.

On the BoM they’re listed as
F500mA (F1) and S1A (F2)
I think that means fast blow for the 500mA fuse & slow blow on the 1A one.
Can anyone conform or correct me on this?

Here is the schematic of the section where the fuses are located. It’s F1 & F2

View attachment 395029

Slow on the 1A and the 0.5A is fast blow you’re correct. I personally use fast or slow on the 0.5A one. You’ll find that fast blow ratings typically aren’t correct and vary in the datasheets or even by brand so I typically like to get slow for both.
 
Last edited:
Slow on the 1A and you can use either fast or slow on the 0.5A one. You’ll find that fast blow ratings typically aren’t correct and vary in the datasheets so I typically like to get slow for both.
Awesome, thanks.
Since it didn't show it anywhere else in the documentation I got, I wasn't 100% sure the "F" and "S" on the BoM designated fast & slow blow respectively. Didn't want to put the wrong type of fuse in.\ by accident.
 
Awesome, thanks.
Since it didn't show it anywhere else in the documentation I got, I wasn't 100% sure the "F" and "S" on the BoM designated fast & slow blow respectively. Didn't want to put the wrong type of fuse in.\ by accident.

It calls for fast in the 0.5A section you’re correct. However you’ll find it’s a bit harder to get the 0.5A value with fast blow ratings typically due to other factors. I typically use slow for both. Use whichever you prefer yourself for the 0.5A.
 
I remember this came up a long time on the old Music Electronics Forum back when Aiken et al posted a lot. I remember some saying fast blow for the HT was needed because if you use slo blo you might as well not have the fuse, it will be too slow to react and damage to the OT could occur.

On the other hand I’ve heard some amp techs I respect say use slo blo to prevent nuisance blows.

I can tell you that I’ve always used fast blo there and never have nuisance blows. My amps are almost all homebrews. I routinely crank my Superlead clone into a loadbox and never a nuisance blow.
 
Not sure how the tariffs are going to affect your order but digikey was a great resource for me7 months go ish. At that time $7.99 shipping conus and fuses that were mostly pennies incurred tariffs but they will post your price before you checkout to see if it made sense to buy the more expensive USA equivalent . Get a few spares for all your amps while you are at it because they are cheap and the shipping is a flat rate. If you don’t understand the nomenclature on the fuse cap, there are references online to help. The fuse itself if you can compare a few side by side, will either be very fine gauge like a size 10 string (fast blow) or a wound size 42 string (slow blow). My example of string gauge might not be 100% accurate but there is a noticeable difference that is distinct enough if the original fuses installed in your gear are correct from factory that you can make those visual observations as to fast or slow.
 
Back
Top