Never tell yourself you have enough Marshalls already, otherwise this may happen:

  • Thread starter Thread starter easstudios
  • Start date Start date
Surprised those AC heater wires aren’t twisted, did you say the amps noise floor is pretty low?
Yeah, not uncommon for Marshalls especially as time does on. Not noticeably noisier than my other ones tbf although some of them, the twist are pretty loose too
 
2667DB45-423D-477C-9EBE-951BCA431C0A.jpeg
0F650F80-3A2A-43ED-8D91-16339FA1E4B6.jpeg
B2BC65AB-BF9E-4320-9FFC-AF1AEC707ECE.jpeg

It happened again FFS.

1979 2104. G12-65’s again. Going to get it serviced and checked over by Marshall as some of the resistors look like they’ve taken a bit of a battering. Probably time to retire the filter caps too.

These combos are a fucker for taking up space, this one might be a nice candidate for a repro headshell as it’ll be the right way up.
 
Last edited:
Marshalls suck!
Thats why I own only 4 of them!

Congrats dude!!!
In my 26 years of playing guitar I have never owned a Marshall. I've played thru many of them but never felt they suited my playing style much or got the tones that I look for. They sound too ordinary to me, ya know what I'm saying? They have a sound that i've already heard a million times and I just don't care to hear anymore.

Plus lots of really arrogant elitist types like to talk about how Marshall's are the greatest thing ever... that and their Les Pauls. I've been in bands where the other player has Marshall's, Les Pauls and Strats, and that's it, they won't use anything else.
 
In my 26 years of playing guitar I have never owned a Marshall. I've played thru many of them but never felt they suited my playing style much or got the tones that I look for. They sound too ordinary to me, ya know what I'm saying? They have a sound that i've already heard a million times and I just don't care to hear anymore.

Plus lots of really arrogant elitist types like to talk about how Marshall's are the greatest thing ever... that and their Les Pauls. I've been in bands where the other player has Marshall's, Les Pauls and Strats, and that's it, they won't use anything else.
I've got 3 heavily modded and 1 lightly. Modded Marshalls are my thing, not necessarily stock.
BUT, dem bones!
 
I've got 3 heavily modded and 1 lightly. Modded Marshalls are my thing, not necessarily stock.
BUT, dem bones!
"Them Bones" is a good AIC song with a great tone. I'm pretty sure there's no Marshall in that.
 
Yeah it’ll be staying stock.



EL34’s. I’m in the UK so it’s rare for them to be anything else. Think I prefer EL34’s in a Marshall but maybe it’s just because that’s what i’m used to


I actually happen to have a matching 2x12 with the same speakers and same dimensions. but my plan is to chuck all of the speakers in a 4x12 for a bit



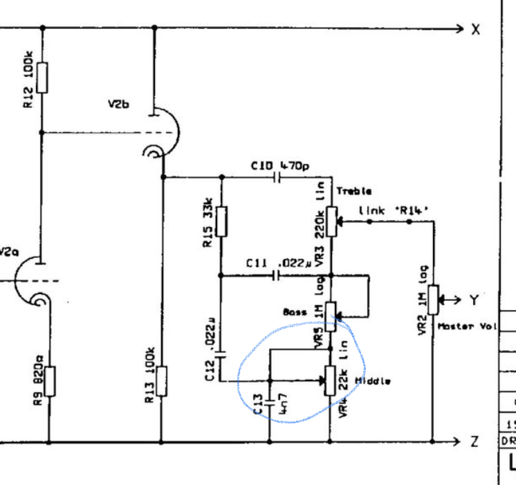
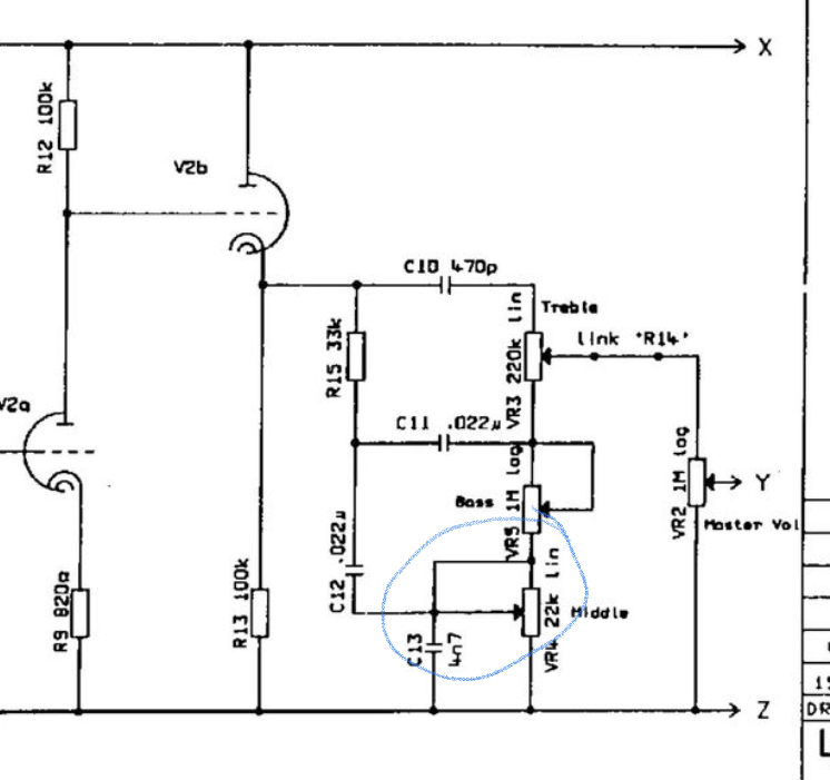
oh good spot on the cap on the mid pot. Curious to hear that, will likely get removed as I don’t see myself using it as a combo. Be fun to hear for a while though. EL34’s in this atm
Yeah the mod pot is wired differently in the combos, the cap and the wiper is bridged to the input.

1663241050365.png
 
Yeah the mod pot is wired differently in the combos, the cap and the wiper is bridged to the input.

View attachment 135430
You’ll probably know better than me, but I think I read it was done in a few different ways depending on the year. All essentially trying to do the same thing though.

Can’t decide if I leave it in, desolder a leg, or put a push pull. Going to take a few in to Marshall to get to their spec and then work out what to do….
 


Did a quick clip of this (post servicing from Marshall). Absolute ripper of a Marshall, has the most satisfying squish to play compared to my other 2204/2203's. Apologies for the rusty playing, haven't much chance to play recently.
 
did a quick video of the 4104. havent measured voltages but it sure feels like higher plate voltages to the JMP. JMP feels squishier, this one is louder and stiffer/punchier. decided to use some of my 1960BV IR's after the chat about these here recently. killer cabs.

 
Last edited:

Similar threads

Back
Top