Schematic for Jose Build

  • Thread starter Thread starter FourT6and2
  • Start date Start date
fusedbrain":3njy3pvr said:
FourT6and2":3njy3pvr said:
fusedbrain":3njy3pvr said:
I think you mean soft? 22K dropper will make the amp much looser and more gainy. But... it depends on what the starting voltage is. Maybe that particular amp had a really high B+. That's why you can't just use any old schematic verbatim. There are lots of components in an amp that must be tuned specifically for that amp. Like the B+ dropper. If the B+ is like 500V, then maybe a 22K dropper makes sense. But if the amp has a 425v B+, the a 22K dropper is going to equal mush city.
Yup, classic example of fitting the mods to the amp at hand. I'm dealing with this now in my amp.
For example, in a stock 1987xl,the first droppers after the choke are 2 x 10k's in series, but my PT is only putting out 460v B+.
After subbing in a 330k plate load resistor on the first triode, the plate voltage there is only 105v .
That ain't gonna work for what I'm after from this amp, that's for sure!

You can probably go down to 10K on that dropper then. I have a 5-watt, 50K pot that I clip in for the B+ dropping resistor and tune the amp with that. Then solder in the final value.
Yeah, great idea. I'd love to do that, but where the hell do you get a 5watt pot??

Mouser
https://www.mouser.com/ProductDetail/CT ... pEgnZJY%3d
 
fourT6and2, builder of gnarly amps!! I will have one of his amps!
 
mooncobra":2fa91z28 said:
fourT6and2, builder of gnarly amps!! I will have one of his amps!

lol after playing this thing you can't get it outta your mind huh? :lol: :LOL:

The first taste is always free... :D
 
So I just modified an older build I had sitting around to these specs. Well, not exactly. Still a couple things I didn't change in the PI and B+ node and the first gain stage. But for the most part, it's quite similar in paper. But wow I think it might actually sound better than this one. Took some getting used to the added depth and the darker sound. But a bump in the treble did the trick. I'm using different type of zeners, but MPSA06 on the other side of a switch. I think it'd be cool to hardwire the 18v zeners across the master volume, then put MPSA06 on one side of a three-way, and 2N5401 on the other. That way the "clipping" switch would act as a high-gain "flavor" type of thing and when set in the middle, the amp would still be high-gain but more of an '80s monster.

Everything else is the same as the schematic above, but with the following changes:

PI caps are 0.047uF
Grid leaks are 180K
Grid resistors are 5K6
First and second stage couplers are reversed
330K plate load on first stage instead of the 100K/220K/cap
0.22uF cap instead of .68uF feeding Jose master
And no dropper between PI and CF B+ node

I think that's everything. The amp is just as angry and mean but the low end is a bit deeper (due to PI caps and V1/V2 couplers swapped). I also didn't hardwire the "feel" voltage divider on Gain 1. It's still on a switch. And with the 18v zeners engaged, and the "Feel" control off, the amp is just insane with a bit of bounce and tons of grind. Engage the feel control and switch over to the MPSA06 for a modern high-gain sound and the amp gets super tight and djenty, for lack of a better word. Sounds like you've downtuned a step, but you're still in standard.
 
FourT6and2":wwr81dfu said:
So I just modified an older build I had sitting around to these specs. Well, not exactly. Still a couple things I didn't change in the PI and B+ node and the first gain stage. But for the most part, it's quite similar in paper. But wow I think it might actually sound better than this one. Took some getting used to the added depth and the darker sound. But a bump in the treble did the trick. I'm using different type of zeners, but MPSA06 on the other side of a switch. I think it'd be cool to hardwire the 18v zeners across the master volume, then put MPSA06 on one side of a three-way, and 2N5401 on the other. That way the "clipping" switch would act as a high-gain "flavor" type of thing and when set in the middle, the amp would still be high-gain but more of an '80s monster.

Everything else is the same as the schematic above, but with the following changes:

PI caps are 0.047uF
Grid leaks are 180K
Grid resistors are 5K6
First and second stage couplers are reversed
330K plate load on first stage instead of the 100K/220K/cap
0.22uF cap instead of .68uF feeding Jose master
And no dropper between PI and CF B+ node

I think that's everything. The amp is just as angry and mean but the low end is a bit deeper (due to PI caps and V1/V2 couplers swapped). I also didn't hardwire the "feel" voltage divider on Gain 1. It's still on a switch. And with the 18v zeners engaged, and the "Feel" control off, the amp is just insane with a bit of bounce and tons of grind. Engage the feel control and switch over to the MPSA06 for a modern high-gain sound and the amp gets super tight and djenty, for lack of a better word. Sounds like you've downtuned a step, but you're still in standard.

Sounds great. Keep moving and always thinking. I’m building a turret currently for a 50 watt JCM 800 model 1987. Don’t care for the lead dress of the post 1984 PCB. Sounds off. I know when I build turrets they rock.

Keep up the great work.

David
 
NewReligion":3reu5wxv said:
FourT6and2":3reu5wxv said:
So I just modified an older build I had sitting around to these specs. Well, not exactly. Still a couple things I didn't change in the PI and B+ node and the first gain stage. But for the most part, it's quite similar in paper. But wow I think it might actually sound better than this one. Took some getting used to the added depth and the darker sound. But a bump in the treble did the trick. I'm using different type of zeners, but MPSA06 on the other side of a switch. I think it'd be cool to hardwire the 18v zeners across the master volume, then put MPSA06 on one side of a three-way, and 2N5401 on the other. That way the "clipping" switch would act as a high-gain "flavor" type of thing and when set in the middle, the amp would still be high-gain but more of an '80s monster.

Everything else is the same as the schematic above, but with the following changes:

PI caps are 0.047uF
Grid leaks are 180K
Grid resistors are 5K6
First and second stage couplers are reversed
330K plate load on first stage instead of the 100K/220K/cap
0.22uF cap instead of .68uF feeding Jose master
And no dropper between PI and CF B+ node

I think that's everything. The amp is just as angry and mean but the low end is a bit deeper (due to PI caps and V1/V2 couplers swapped). I also didn't hardwire the "feel" voltage divider on Gain 1. It's still on a switch. And with the 18v zeners engaged, and the "Feel" control off, the amp is just insane with a bit of bounce and tons of grind. Engage the feel control and switch over to the MPSA06 for a modern high-gain sound and the amp gets super tight and djenty, for lack of a better word. Sounds like you've downtuned a step, but you're still in standard.

Sounds great. Keep moving and always thinking. I’m building a turret currently for a 50 watt JCM 800 model 1987. Don’t care for the lead dress of the post 1984 PCB. Sounds off. I know when I build turrets they rock.

Keep up the great work.

David


I have a friend who would drill out the printed circuit boards and add standoffs to the part holes in certain areas. This way he could do mods and easily tweak where needed. I thought it was a great idea.
 
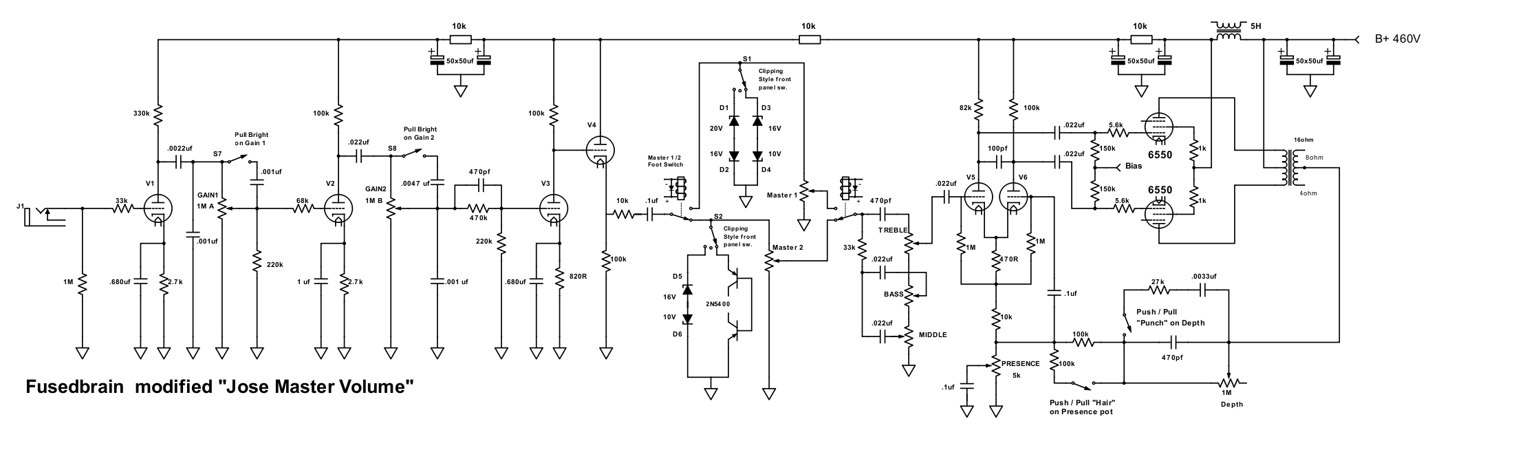
Jose's, Chuppa's and Yeti's etc. came up again in the main forum, so I thought I'd post this up over here.
I built this into a Marshall 1987x, so all the lager value caps are Orange drop 225P ( because they fit ).
The pf value caps and the 2 bright caps are 1kv ceramics.
2 x - 6550's in the power section.
The iron is the stock Marshall stuff.

There are 2 foot-switchable master volumes with slightly different clipping options.
"Master 1" has a 3 position switch for a no clipping option in the middle position.
"Master 2" is a 2 position switch, so one of the clippers is always engaged.
I prefer the sound of the asymmetric zeners. Seems like the sound has a little more "bite".
I went back and forth between MPSA06's and the 2N5400's for the "high gain" option, and settled on some cool blue coloured ones I found at an electronics surplus store. It seemed kinda crazy, but different brands of zeners and transistors sound different. It also makes a difference which way you orient the zeners.

Nothing new going on here, but it sounds pretty good to me :D
 

Attachments

  • Fusedbrain-Jose-6550.png
    Fusedbrain-Jose-6550.png
    134.6 KB · Views: 6,119
Nice! Glad to see people experiment and build their own variations :)
 
Hi, what a killer build, and fat sounding too!

I am starting similar 50W construction, but with few my own modifications and tweaks i like, maybe some Bogner Helios flavour too. Definately will share here results of my effort! :)

What is the purpose of this three buttons(i suppose) on front panel?
 
Recon":2kmy42fz said:
Hi, what a killer build, and fat sounding too!

I am starting similar 50W construction, but with few my own modifications and tweaks i like, maybe some Bogner Helios flavour too. Definately will share here results of my effort! :)

What is the purpose of this three buttons(i suppose) on front panel?

No buttons. They are unused holes and covered.

Definitely share your build!
 
You can try it Helios style and leave the master post tone stack. Instead of running the clippers in parallel with a 1m resistor (Friedman) or relocated master (Jose), put a 1.5k resistor in series between the clippers and ground
 
Yep, that is totally what i want to do :) In my opinion Tone stack with pre master don't have proper load and is bit less effective. What is more im planning to move master pot further after fx loop, and simulate tone stack one with divider, cutting simultaneously signal to level suitable for fx loop pedals - so there is no need of divider in first buffering stage of fx loop, benefits of such loop arangement are described by Merlin Blencowe.

Schema:

CF ---- (clipping section) ----> Tone Stack --\bypass\-> Divider simulating 1M master and reducing signal to pedal level ---> Fx loop buffer stage without divider on cathode ---> Recovery fx loop stage --\bypass\-> 1Meg master volume.


Meanwhile, something is slowly appearing:

remirlo.jpg
 
Recon":zs52zcuz said:
Yep, that is totally what i want to do :) In my opinion Tone stack with pre master don't have proper load and is bit less effective. What is more im planning to move master pot further after fx loop, and simulate tone stack one with divider, cutting simultaneously signal to level suitable for fx loop pedals - so there is no need of divider in first buffering stage of fx loop, benefits of such loop arangement are described by Merlin Blencowe.

Schema:

CF ---- (clipping section) ----> Tone Stack --\bypass\-> Divider simulating 1M master and reducing signal to pedal level ---> Fx loop buffer stage without divider on cathode ---> Recovery fx loop stage --\bypass\-> 1Meg master volume.


Meanwhile, something is slowly appearing:

remirlo.jpg

Very impressive. A lot of great conversions here.

Keep up the cool innovations guys.

Later, David
 
Hey Mike,

Long story short, a few years back I started playing through the plug-in modeled after the Fortin Meshuggah amp (from Neural DSP) and until this day I can't find anything that gives me that tone (it's the tone I've had in my head for a decade at least). And it's not even the "real deal". The Meshuggah sig amps as you probably know were discontinued and the prices people are re-selling them at are a bit ridiculous. I am on the lookout for a very similar tone and I found out about your work just recently and I was impressed to say the least. Can we start some sort of conversation about this and maybe tell me your thoughts and where you're at with building custom amps?

Much appreciated and thanks for your time!

Best,
George

PS: I think I'm too new on this forum to PM you
 
Hey Mike,

Long story short, a few years back I started playing through the plug-in modeled after the Fortin Meshuggah amp (from Neural DSP) and until this day I can't find anything that gives me that tone (it's the tone I've had in my head for a decade at least). And it's not even the "real deal". The Meshuggah sig amps as you probably know were discontinued and the prices people are re-selling them at are a bit ridiculous. I am on the lookout for a very similar tone and I found out about your work just recently and I was impressed to say the least. Can we start some sort of conversation about this and maybe tell me your thoughts and where you're at with building custom amps?

Much appreciated and thanks for your time!

Best,
George

PS: I think I'm too new on this forum to PM you
Hi George, thanks for the kind words. I appreciate it. You're too new on the forum to PM. But you can send me an email at haftelm (at) gmail (dot) com if you'd like to chat.
 
Hey Mike,

Long story short, a few years back I started playing through the plug-in modeled after the Fortin Meshuggah amp (from Neural DSP) and until this day I can't find anything that gives me that tone (it's the tone I've had in my head for a decade at least). And it's not even the "real deal". The Meshuggah sig amps as you probably know were discontinued and the prices people are re-selling them at are a bit ridiculous. I am on the lookout for a very similar tone and I found out about your work just recently and I was impressed to say the least. Can we start some sort of conversation about this and maybe tell me your thoughts and where you're at with building custom amps?

Much appreciated and thanks for your time!

Best,
George

PS: I think I'm too new on this forum to PM you

Managed to send you a PM
 
FourT6and2, I own one of your custom Jose builds and it's a stellar amp. A mean machine with a bad attitude, sounds like it needs anger management. Your work is exceptional (y)
 

Similar threads

G
Replies
12
Views
539
Guardians of the Analog
G
Saar
Replies
15
Views
2K
311boogieman
311boogieman
B
Replies
5
Views
690
picassochild
P
Back
Top