Finished modding my 2204 build today

  • Thread starter Thread starter ledvedder
  • Start date Start date
You can also add resistors in with the depth cap to focus in on frequencies. Cameron liked to use 39k. Here is a pic from an old Jose I had. Those orange caps are .001up. So across the pot if 500pf and the switch has a 39k and 2000pf.
1663012235463.jpeg
 
Is this the correct way for connecting both a variable NFB and depth pot?
20220912_165110.jpg
 
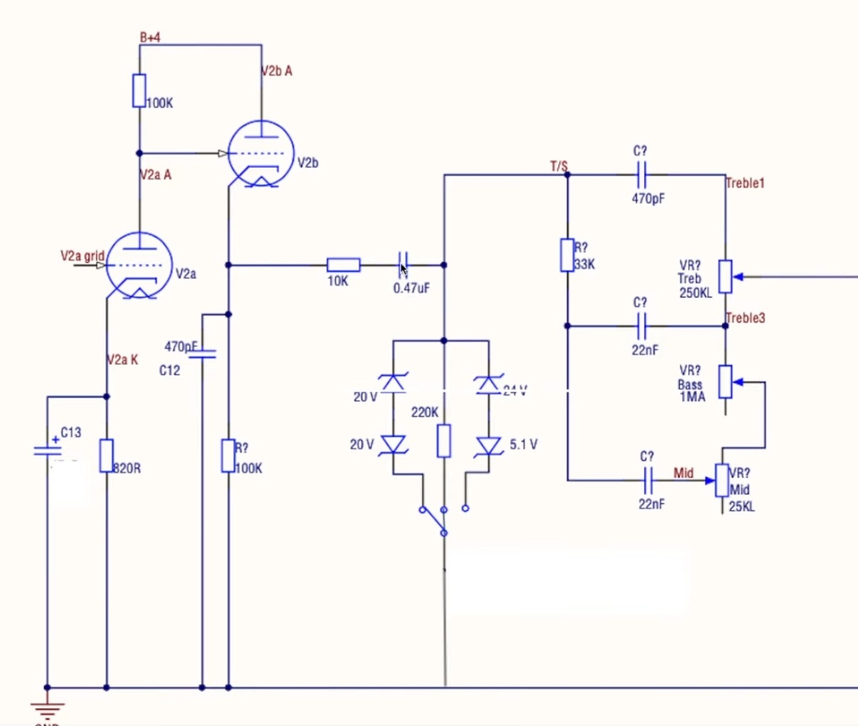
I'm considering doing it like this, which is the method Headfirst recommends. The clipping is pre tonestack, but the master stays post. Then the loop will go between the treble and master. View attachment 135172

My hybrid setup, best of both worlds. I find that lower value zeners setup like this sound too compressed.
 
My hybrid setup, best of both worlds. I find that lower value zeners setup like this sound too compressed.
I was thinking 2 20v zeners on one side and a 24v and 5v on the other side. I think that's how you have it set up in one of your videos?
 
My hybrid setup, best of both worlds. I find that lower value zeners setup like this sound too compressed.
Also, while I have you lol, would increasing the 150k resistor thicken up the 34 mod a bit? Maybe a 220k like the JEL?
 
Sure will. Try it without it altogether and see what you think.
I think I like it at around 330k. Gives it a bit more oomph, but not too overpowering. It still retains that 34 bite. Without any resistor made it a bit too gainy.
 
I think I like it at around 330k. Gives it a bit more oomph, but not too overpowering. It still retains that 34 bite. Without any resistor made it a bit too gainy.
Nice. The resistance of the pot at that place in the circuit is a huge opportunity to tune overall gain and feel of the amp.
 
Nice. The resistance of the pot at that place in the circuit is a huge opportunity to tune overall gain and feel of the amp.
What exactly is running a resistor from the wiper to ground doing? I understand that a resistor from the input to ground is essentially changing the pot's resistance. Lie in the JEL mod, the 220k to ground from the 1M pot input is basically making the pot 180k.
 
What exactly is running a resistor from the wiper to ground doing? I understand that a resistor from the input to ground is essentially changing the pot's resistance. Lie in the JEL mod, the 220k to ground from the 1M pot input is basically making the pot 180k.
It’s changing the response/taper of the pot. Basically it’s a resistance in parallel with the signal not in the critical path from the previous plate to the grid, so it’s a modified taper that adjusts a ratio between the resistance going to the grid and the grid’s reference to ground, but again with an odd flattened taper and not linear or log/audio taper. Basically it lets you find tune a certain area better - removes the touchiness.
 
It’s changing the response/taper of the pot. Basically it’s a resistance in parallel with the signal not in the critical path from the previous plate to the grid, so it’s a modified taper that adjusts a ratio between the resistance going to the grid and the grid’s reference to ground, but again with an odd flattened taper and not linear or log/audio taper. Basically it lets you find tune a certain area better - removes the touchiness.
Looks like that's what Ceriatone's feel/focus push pull does. They use an 82k from wiper to ground. I remember liking it in the Chupa I used to have. I tried it in this build and hated it. It obviously had a lot to do with the gain coming from the 1st stage into the 2nd stage. Seems to work better in higher gain circuits.
 
Looks like that's what Ceriatone's feel/focus push pull does. They use an 82k from wiper to ground. I remember liking it in the Chupa I used to have. I tried it in this build and hated it. It obviously had a lot to do with the gain coming from the 1st stage into the 2nd stage. Seems to work better in higher gain circuits.
Anytime you’re changing voltage dividers in extremes like that you’ll have to rebias the next stage to compensate for the loss in Vpp, and even then there’s the tonal aspect that the tube stage itself won’t sound the same and still won’t sound right after you do. If you get bored and want to understand why, I suggest you look into YouTube videos for drawing what’s called load lines for preamp tubes. It’s why one preamp design that might work but another it will not without further understanding of what’s going on.
 
Anytime you’re changing voltage dividers in extremes like that you’ll have to rebias the next stage to compensate for the loss in Vpp, and even then there’s the tonal aspect that the tube stage itself won’t sound the same and still won’t sound right after you do. If you get bored and want to understand why, I suggest you look into YouTube videos for drawing what’s called load lines for preamp tubes. It’s why one preamp design that might work but another it will not without further understanding of what’s going on.
Yeah, I've watched and read some stuff about load lines ?

I like a 330k from wiper to ground for the #34 mode. I think I'll just be happy and leave it be ?
 
Yeah, I've watched and read some stuff about load lines ?

I like a 330k from wiper to ground for the #34 mode. I think I'll just be happy and leave it be ?
@glpg80 is spot on. Also, bear in mind that when the pot is on 10 then the two methods are identical.
 

Similar threads

G
Replies
12
Views
888
Guardians of the Analog
G
H
Replies
79
Views
10K
harddriver
H
I
Replies
35
Views
4K
ibzprestige
I
Back
Top