H
harddriver
Well-known member
This amp build was on the back burner for quite a few years, collecting specific high end parts and then finding the time and motivation. I finally got the project into the final stretch. I started populating the board today, every component tested to make sure everything was perfectly in spec and just taking my time not rushing anything. I hope to get things finished up this week if my schedule cooperates. Donor amp is a 1984 JCM800 2204 with all original transformers with a B+ of 450-467DCV, I can't remember what it was when I tested it before breaking the amp down.
I got the specs from schematics floating around the internet years ago and then going over pics from actual Cameron HG Jose amps chassis pics from the internet and verifying values and such. The info is out there if you dig. I want to thank all those who helped along the way, you all know who you are and it is very much appreciated.
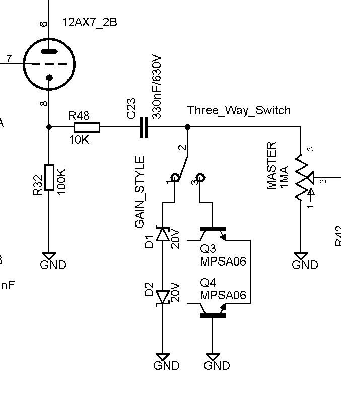
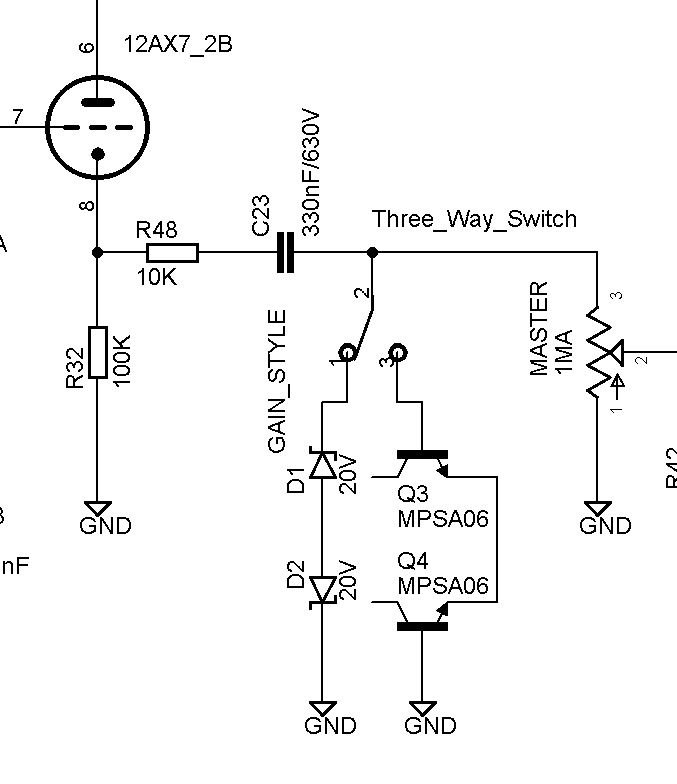
I have added some features that I like, two switchable gain selections, solo control, Depth mod, adjustable NFB control and Elevated heaters to keep the noise floor as low as possible without DC heaters and a Larry grounding scheme. Everything is new, jacks and pots, filter caps, screen grid resistors and I replaced any questionable original wires but original main wire harnesses were like new. The plan is for the amp to be able to use either EL34's or 6550's/KT88's with a 50K bias pot, we'll see how much range that gives me. I'm using Dale and Vishay metal film resistors and Carbon film in certain specific spots, The Dales were used in Soldano SLO's. Pics aren't great but gives you an idea....I'll update pic as things go along. Enjoy the amp porn.
I got the specs from schematics floating around the internet years ago and then going over pics from actual Cameron HG Jose amps chassis pics from the internet and verifying values and such. The info is out there if you dig. I want to thank all those who helped along the way, you all know who you are and it is very much appreciated.
I have added some features that I like, two switchable gain selections, solo control, Depth mod, adjustable NFB control and Elevated heaters to keep the noise floor as low as possible without DC heaters and a Larry grounding scheme. Everything is new, jacks and pots, filter caps, screen grid resistors and I replaced any questionable original wires but original main wire harnesses were like new. The plan is for the amp to be able to use either EL34's or 6550's/KT88's with a 50K bias pot, we'll see how much range that gives me. I'm using Dale and Vishay metal film resistors and Carbon film in certain specific spots, The Dales were used in Soldano SLO's. Pics aren't great but gives you an idea....I'll update pic as things go along. Enjoy the amp porn.
Attachments
Last edited: