Is the 3.3k/330k the secret sauce for ultimate Engl gain tone?

  • Thread starter Thread starter GlideOn
  • Start date Start date
GlideOn

GlideOn

Active member
Was reading up on cathode bias and plate resistance for V1 in Marshall-style amps and the Engl Fireball is frequently mentioned as the amp that takes the distortion channel design to its' Apex.

Supposedly there's a 3.3k/330k value going on that gives it a "fire-breathing" tone.

Well I tried it in my Traynor amp and I was floored, but was a tad soft and compressed.

I have EMI GB128 speakers that perhaps aren't the tightest for that kinda tone.

I definitely want to implement higher gain into another amp - my AX84 SEL which is a bit less critical to having historically-correct Marshall tone. Y'know, having an excellent 15w bedroom level firebreather?
 
I’m not a fan of that large of a plate resistor unless the PT is well above stock voltages found in Marshalls. The cathode resistor being that high runs the stage a lot colder too.

Use whatever your years like. That’s all that counts! There’s no right or wrong, just stay within the load lines of typical triode stages and you can do whatever.
 
Yes, I"m sure the PT are beefier than most Marshalls, but isn't getting a relatively high plate resistance key to getting a higher gain tone?

Or deeper 'distorted' tone?
 
As far as the JCM2000s, the out xfmrs are probably louder, but not the JVMs. Generally, a higher plate resistance in the first couple of stages will produce more compression (220K is popular), but more gain is a balancing act between many components: generally lower value resistors in the signal path, and higher values bleeding to ground, and capacitors that cut off low end to focus the gain in the right areas. A lot of amps have given a nod to Soldano's third gain stage and the Engls seem to be a variant of that, but it's like using the same ingredient for different recipes - still completely different dishes.
 
What I meant was the Engl output transformers are probably louder than the JCM2000s, but not the JVMs. Increasing the plate resistance will lower the voltage to the plate and increase gain, but increasing the cathode resistor will decrease gain. The exact tonal/gain change will depend on the circuit as a whole. The coupling caps are low values in the early parts of the circuit for the gain channels in Engls, which tightens it up. I see that as their secret sauce.
 
Higher cathode resistor doesn't automatically mean colder running tube. Combination of all components sets the working point. Engl chose for at least few amps one tube stage using quite unusual working point. Regarding to gain of such a stage, it is a bit higher. But distortion shape is different. I have quickly simulated 4 combinations of anode/cathode resistors, including working points.

Screenshot 2022-06-11 00.36.31.jpg
Screenshot 2022-06-11 00.34.09.jpg
 
Sweet! It seems that the 330/3k3 combo is more squarewavy compared to the other 3, and provides a couple more db of gain. Am I reading this correctly? Very interesting. Makes me want to learn more.
 
Quick FFT analysis shows, that 330k/3k3 combination is a bit richer in harmonics, both even and odd, than other combinations. But that's just a simulation, which is somehow valid for triode model used. In real, things can be different. But if Engl schematics available are reliable to some extent, many amp models share almost the same topology of the first four stages, where higain sound is created. Screamer, Savage 120, Fireball I, Powerball I, E530, Blackmore at least... They are almost carbon copy of the same circuit. It's a small miracle, that they sound different :). So I would say, yes, 330k/3k3 combination in the third stage is probably a part of that Engl signature sound. Of course not alone, but in combination with other stages. I don't know, how is it with Invader, never saw a schematic. Friedman also sounds different, but no schematic and I was too lazy to disassemble it for reverse engineering.
 
I've got a Screamer 50. I'm trying to bias new tubes (JJ6L6GC), but I can't get it higher than 22mA. The math for 70% at 440V says I should shoot for 47.7mA. When I contacted ENGL, they said between 28-35mA. It sounds like the theory here may be that cold biasing is part of the ENGL sound. I'm cool with that, but 22 seems little low.

The bias pot has a 3.3k resistor now. I need to know what value resistor to add/substitute to get to where I can bias it properly. Sounds like somewhere in the 30-40 range.

I really appreciate any help you can give me.

T
 
I have found a schematic of the Screamer on the following link. That pdf file.
https://el34world.com/charts/Schematics/Files/Engl/Engl_Schematics.htm

Not sure, whether the schematic is correct or not and whether it corresponds to the circuit used in your amp. However, it should be very similar, just some values could be different.

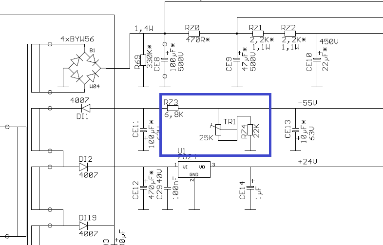
If you are able to locate bias voltage settings resistor network (blue rectangle) and if it is similar to attached schematic, you have 2 options. Make R73 bigger (I would start with 8k2 or 10k, generally a bit higher value than actual resistor). Or make R74 smaller. To make R74 smaller is a bit easier, as it is necessary just to add another resistor in parallel to R74. I would start with value 4-5 times higher than R74, so in this case put 68k or 82k in parallel to R74.

Anyway, you should measure the voltage on CE11 capacitor before the change and after, to be sure, that it doesn't fall down significantly after the change. In such a case I would recommend both changes. As you decrease R74, resistor network draws more current of course.

And, before the change, set the trimmer to the position with low current through tubes (go colder), as after the change it will be higher immediately of course.

Hope you know what you are doing and have some skills, as you are going to play with lethal voltages inside the amp. Disconnect the amp from the mains and let capacitors discharge, before you open it. If you are not sure, what and how to do, don't do it.

Screenshot 2022-07-21 09.47.52.png
 
I have found a schematic of the Screamer on the following link. That pdf file.
https://el34world.com/charts/Schematics/Files/Engl/Engl_Schematics.htm

Not sure, whether the schematic is correct or not and whether it corresponds to the circuit used in your amp. However, it should be very similar, just some values could be different.

If you are able to locate bias voltage settings resistor network (blue rectangle) and if it is similar to attached schematic, you have 2 options. Make R73 bigger (I would start with 8k2 or 10k, generally a bit higher value than actual resistor). Or make R74 smaller. To make R74 smaller is a bit easier, as it is necessary just to add another resistor in parallel to R74. I would start with value 4-5 times higher than R74, so in this case put 68k or 82k in parallel to R74.

Anyway, you should measure the voltage on CE11 capacitor before the change and after, to be sure, that it doesn't fall down significantly after the change. In such a case I would recommend both changes. As you decrease R74, resistor network draws more current of course.

And, before the change, set the trimmer to the position with low current through tubes (go colder), as after the change it will be higher immediately of course.

Hope you know what you are doing and have some skills, as you are going to play with lethal voltages inside the amp. Disconnect the amp from the mains and let capacitors discharge, before you open it. If you are not sure, what and how to do, don't do it.

View attachment 128122
The skills part I'm confident in, it's the knowing what I'm doing part that gets me. There's one resistor on the exposed side of the board by the bias pot. I figured it might be a simple thing for someone to help me figure out which resistor I needed to put there to accomplish my goal. I can solder (I build guitars, so I've developed that skill) and I know how to discharge capacitors. I can see it's not as simple as I hoped. I've got some different tubes coming (TADs) and I'll see how they work. If they don't adjust right, it's going to the shop. Thanks for the help!
 

Similar threads

Back
Top