Rebel 30 blows HT fuses after about 20secs

  • Thread starter Thread starter Bordonbert
  • Start date Start date
B

Bordonbert

New member
Hi guys. I'm working on a Rebel 30. Never had one under my hands before so I'm not up to speed with any unique wrinkles.

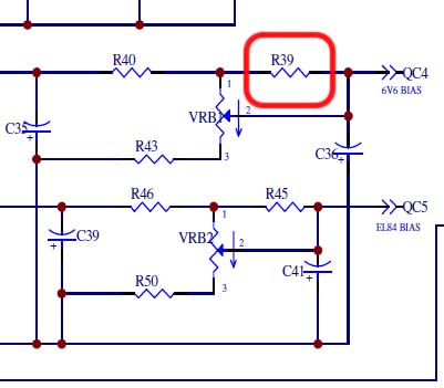
It has a problem in the 6V6 side where it warms up and plays fine for about 10 seconds then noise fades in over the signal increasing over about another 10secs to very loud when it blows the HT fuse. This is the correct 315mA value. It is definitely in the 6V6 circuitry as the EL84 side works fine with the 6V6s pulled. I'm assuming that this is simply the bias increasing to a ridiculous level due to the fault.

I have a set of 6V6s on order in case it turns out to be just a valve issue but it could also be down to the bias circuitry itself or even the signal series DC blocking caps around the mix section becoming leaky. I'm suspecting C5/7/13/14/36 as obvious candidates. Are there any other peculiarities about this amp that anyone knows of which could cause this issue and should be checked?
 

Attachments

  • Rebel30_6V6_Bias.jpg
    Rebel30_6V6_Bias.jpg
    141 KB · Views: 208
Subbed, I had this EXACT issue with a tweaker 15 and got sick of trying to troubleshoot it, and just sold it.

If there's an easy workaround, I may grab another since they are super cheap and sound good.
 
not a big fan of giving out advice with out being able to look at something first ...

I would check the resistors coming off the Power tubes
 
I'm glad to hear someone else has experienced this Dan though I was hoping it was going to be a common occurrence for only the Rebel 30. That way there would be a "most likely" solution in place already. Oh well...

I do understand and I agree wholeheartedly Griff, giving advice online without seeing the unit in question is generally not definitive. Advice that way can't be specific to the particular amp with the fault. As I said, I was only hoping that there was a cause for this which turned up regularly for the Rebel 30.

It should be easy to diagnose with the valves pulled and watching the DC level around the Mix components and the bias components to see where it wanders. I do feel the noise I hear may not generated by the passives, it could be a result of the valves ramping up their standing current to silly levels and generating noise internally.

Anyway, I'll make sure to post what I find here for others in the future. Thanks for the responses.
 
I had a Renegade with a similar issue on the 6L6 side (that amp has mix between EL34/6L6). Mine was easy, one of the tubes had some kind of fault. It started working again with a new pair, HOWEVER it did sound a bit odd - technically it worked - but something was off, more noticeable on low notes with a lot of gain. I pulled it and a cap in line with the power supply had a bulge, I replaced that and it sounded normal again. Admittedly this was years ago and a slightly different amp so I'm not much help but I'm hoping it's as easy for you as it was for me.
 
No you are a lot of help TRG, that is all very useful info. It does help to keep in mind that replacing the valves and clearing the fuse blowing side might not completely fix everything just as in your own situation. You always have to wonder if anything else has been stressed during a severe fuse blowing fault condition.

That cap could have been displaying one of those "not important as I don't know what it is anyway" parameters that components all have. Maximum permissible ripple voltage/current could well have been exceeded during the ramping up of bias current as the valves hit the highest levels before popping the fuse. When they can't supply enough current the voltage will drop and be lifted during every mains peak putting a higher than normal ripple voltage on the cap.

You would be amazed at how many guitarists replace perfectly working first class quality caps with new but really inferior ones due to parameters like that just because an arbitrary 6/12/18 month (pick your own stupidly rigid figure) time is up! Barring those very few with manufacturing weaknesses, caps should and mostly do work for many years without complaint. You only have to look at the datasheets and see the real time scales to see this is the equivalent of expensive insurance against asteroid collision. If it 'aint broke don't fix it should apply, (and yours was definitely broke!)
 
Last edited:
Absolutely. I know everyone has their risk tolerance or ideas about how long caps should last, but I have a couple of amps 30+ years old with original caps still in great shape - no sense in doing an early replacement. I'm a bit spoiled though, if a cap goes bad or something, I can just set it aside to fix later and I still have amps to play. If I were doing a gig, I'd probably be more serious about preventive maintenance.

I did forget to mention, mine never blew the fuse. I suspect that is probably what damaged that capacitor or possibly the capacitor was making a degrading tube finally fail... who knows, it's all interconnected. At the time I don't think I checked the value of the fuse... rookie mistake to not check it, but it's possible the fuse may have been the wrong size as well. On a totally different amp I received (used) I found a 10A fuse in the mains. It was rated for 3A. I mean... what in the world. Luckily there was no damage since the amp was in good working order, but from that moment on I always check the fuses to make sure they are both not broken and the correct size.
 
Have you eliminated that it could just be a bad 6V6? Most of the time fuses go because a power tube has died / is dying.
 
Hi guys. I'm working on a Rebel 30. Never had one under my hands before so I'm not up to speed with any unique wrinkles.

It has a problem in the 6V6 side where it warms up and plays fine for about 10 seconds then noise fades in over the signal increasing over about another 10secs to very loud when it blows the HT fuse. This is the correct 315mA value. It is definitely in the 6V6 circuitry as the EL84 side works fine with the 6V6s pulled. I'm assuming that this is simply the bias increasing to a ridiculous level due to the fault.

I have a set of 6V6s on order in case it turns out to be just a valve issue but it could also be down to the bias circuitry itself or even the signal series DC blocking caps around the mix section becoming leaky. I'm suspecting C5/7/13/14/36 as obvious candidates. Are there any other peculiarities about this amp that anyone knows of which could cause this issue and should be checked?
Had an issue with my amp that I fixed within the past two days. Not super similar but may help. So, it was where it would sound fine for a bit and then, basically, the EQ circuit would stop working on one of the channels, producing a weak, timid sound. Took it to a pro who couldn't find the issue. I sat and stared at the board for around 40 minutes solid, inspecting each solder. To my surprise, one leg on a part wasn't soldered. I've had this amp for years and it randomly started having the issue about 5 months ago. Soldered it up and now she's rocking like new. Sounds simple and silly, but it fixed my issue! I was going to have to ship it to Rivera for repairs but not anymore!!!
 
IMG_20230622_170329553~2.jpg

Photo of my culprit. If you haven't tried new tubes yet, definitely would do that first, as sometimes they have the oddest issues.
 
Yes Burger, I am hoping it is simply a valve problem. They are certainly the first line suspects. I have a new pair of 6V6s just arrived but I really haven't had time to fit them and run it up yet. I want to be in the lower end to set the bias and check it is stable of course and I am busy with household plumbing issues and MOT test work so it is having to take a back seat for a day or two. As soon as I have had a chance to put them in place and check it out I will report here with what I find.

GuitarGuy, that unsoldered pad is something I have actually seen before just as you describe it, definitely unsoldered on a hand finished PCB, (I am retired from electronics design so I've seen a shed load of stuff in my time). However, is it possible it is correctly soldered on the underside and it just hasn't flowed through the hole fully? That is not an uncommon thing to see with wave soldered boards and it isn't a fault as long as the through plating is done well. On the other hand it could easily have been missed just as you say, it does happen, and with through hole PCBs the board can work without it - for a while!

Agreed, valves do exhibit some weird fault conditions but we stick to them with all their flaws. I'm a firm believer that one day solid state will be able to sound exactly as valves do now. We are pretty close in our modelling and we really do have solid state amps which sound superb in their own right. I have an original Vox Valvetronix Blueface (NOT THE BETTER KNOWN METAL GRID TYPE WHICH ARE DIRE!!!) I will never sell it as it sounds ridiculously good and is far more flexible than any valve amp I have ever heard. You can slam the later crap models which were the pared back production version but when the project was fresh and was an investigation into what Korg could do with the modelling and Vox could do with the amplification without any constraints it was greound breaking and still hasn't been surpassed in a true combo type amplifier model. Expensive digital modelling units now sound as good but they are more studio gear in my mind. They aren't the same type of "real dirt under your fingernails amp" to me. Maybe we need to stop using our valve amps as the pinnacle reference point and learn to just go by our emotional response when we play. Or listen to any amp as an individual in its own right, not strive for some imagined tonal sound which we keep trying to achieve, (and spending oodles of money and heartache never quite reaching).
 
Yes Burger, I am hoping it is simply a valve problem. They are certainly the first line suspects. I have a new pair of 6V6s just arrived but I really haven't had time to fit them and run it up yet. I want to be in the lower end to set the bias and check it is stable of course and I am busy with household plumbing issues and MOT test work so it is having to take a back seat for a day or two. As soon as I have had a chance to put them in place and check it out I will report here with what I find.

GuitarGuy, that unsoldered pad is something I have actually seen before just as you describe it, definitely unsoldered on a hand finished PCB, (I am retired from electronics design so I've seen a shed load of stuff in my time). However, is it possible it is correctly soldered on the underside and it just hasn't flowed through the hole fully? That is not an uncommon thing to see with wave soldered boards and it isn't a fault as long as the through plating is done well. On the other hand it could easily have been missed just as you say, it does happen, and with through hole PCBs the board can work without it - for a while!

Agreed, valves do exhibit some weird fault conditions but we stick to them with all their flaws. I'm a firm believer that one day solid state will be able to sound exactly as valves do now. We are pretty close in our modelling and we really do have solid state amps which sound superb in their own right. I have an original Vox Valvetronix Blueface (NOT THE BETTER KNOWN METAL GRID TYPE WHICH ARE DIRE!!!) I will never sell it as it sounds ridiculously good and is far more flexible than any valve amp I have ever heard. You can slam the later crap models which were the pared back production version but when the project was fresh and was an investigation into what Korg could do with the modelling and Vox could do with the amplification without any constraints it was greound breaking and still hasn't been surpassed in a true combo type amplifier model. Expensive digital modelling units now sound as good but they are more studio gear in my mind. They aren't the same type of "real dirt under your fingernails amp" to me. Maybe we need to stop using our valve amps as the pinnacle reference point and learn to just go by our emotional response when we play. Or listen to any amp as an individual in its own right, not strive for some imagined tonal sound which we keep trying to achieve, (and spending oodles of money and heartache never quite reaching).
Fixed me up 100%. I can achieve the tones I want immediately with this amp, if I could do the same with patches, I would. I enjoy the feel and response of different tube types and makes as well, so for me, there are subtle nuances with a tube amp I found lacking when I used to only use modeling. I'd suspect some combination of the two (Digital and tube) would yield the most versatile results, just as using digital pedals with a tube amp has never been thought twice about.
 
Yes, a new pair of 6L6s solved the problem. I was worried that perhaps one of the passive components was failing and it was drifting as it heated up but not the case, the voltage is as solid as a rock once it is set.

There was one small issue. Unluckily, the valves I put in must have had virtually the same parameters as the ones I took out. The bias point was in exactly the same place on the pot. It became very fiddly to set it as it increased smoothly to about 38mV then pretty much jumped to about 42mV. The pot track is obviously notched in some way at the previous contact point. It can't be just dirty as it would then jump wildly as it lost contact passing over that spot. In the real world the art of biasing is not an exact one and the idea that it has to be exactly 40mA on the nose to sound right is just plain silly but I wanted to get as close as was possible and to see it stay steady once set. I did manage to get it to sit at very close to 40mV and it is stable once there but I will address this problem when I get a minute.

The obvious thing to do would be to replace the pot but, pull that ball of string apart and ravel it back together again? No! (I'm not a fan of the build design of the head version.) Looking at the Rebel 30 schematic there is an answer. The pot is part of a resistor network which defines the upper and lower values and allows setting between them. Usefully it has a resistor in parallel with its upper leg. Adding another high value one directly across it in parallel will shift the balance slightly so the 40mV spot will move on the pot track slightly. Unfortunately the resistor values are not shown on the schematic so I can't give a useful value yet. I'm going to have to identify it first to see what is needed. Shouldn't be too hard but I'll keep this thread up to date with what I find for anyone else with the same issue.
 

Attachments

  • Rebel30_Bias.jpg
    Rebel30_Bias.jpg
    37.9 KB · Views: 177
Back
Top