Tone Stack Treble Cap

  • Thread starter Thread starter FourT6and2
  • Start date Start date
FourT6and2

FourT6and2

Well-known member
What values have y'all played around with for the tone stack treble cap in a TMB circuit? Ignoring bass amps, the most common values I've ever seen were about 470pF – 560pF. Been working on an amp that had 4700pF when it came to me, which I thought was a mistake. I assumed the builder grabbed a 4700pF instead of 470pF. But after fixing the rest of the issues with the amp, I returned to this cap and played around with different values on a decade box, ranging from 470pF up to 1500pF. And I'll be damned... it does sound pretty damn good the higher I go. I'll try 2200pF and 3300pF as well.

Going back to 470pF and the amp just sounds so scooped. I might put a few values on a switch.
 
Marshall type build??
470-500pf.
Lots of ways to brighten up an amp.
I think it adds the right kind of texture and feel to the sound with high end early in the circuit..
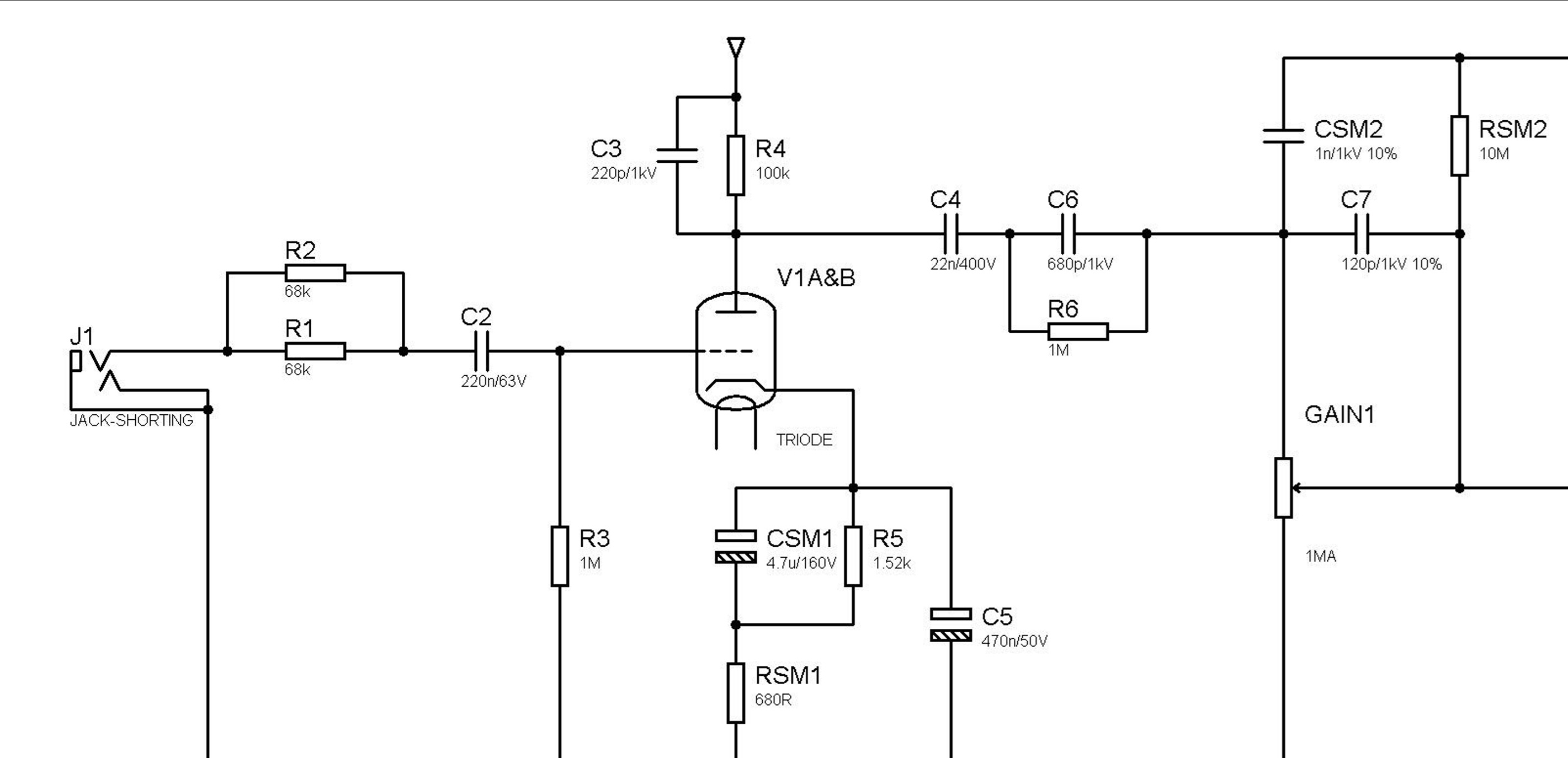
Fryette adds a 680p bypass over the 1M resistor at C6 after the 1 Parallel Triode Stage and then a total of 1120p Bright Caps over the Gain Pot at CSM2 and C7.



111.jpg
 
Marshall type build??
470-500pf.
Lots of ways to brighten up an amp.
I think it adds the right kind of texture and feel to the sound with high end early in the circuit..
Fryette adds a 680p bypass over the 1M resistor at C6 after the 1 Parallel Triode Stage and then a total of 1120p Bright Caps over the Gain Pot at CSM2 and C7.



View attachment 394465

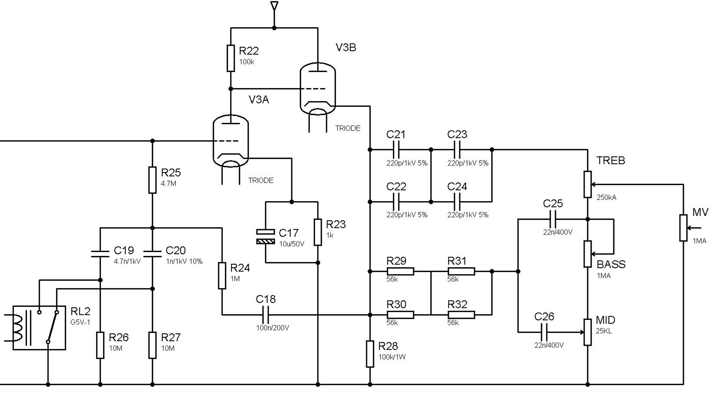
This amp has 4 stages, plate-fed stack. Tone stack is typical TMB. 250K treble, 1M bass, 25K mid. 0.022uF caps. 47K slope, 470pF treble cap. However, amp had a 4700pF treble cap, which I thought was a mistake. I put the 470pF in and then started playing with higher values, up to 1500pF. I think I read somewhere about Dumble using a switchable 1000pF for a mid boost? Just haven't seen too many other examples of people going higher than like 560pF or so.

That Fryette is interesting, but not quite the same no?
 
Definitely not the same. But just a different way to get to the same place.. He does a weird series/parallel deal the get the same value as 1 cap in his tone stacks.. LOL

222.jpg
 
I had someone recommend I try 4700pf a couple weeks ago, and I think it sounds really cool. Adds a lot of higher mids, I thought it was going to be horrible, but it was good! I put it on a switch with a 470pf.
 
Highest I’ve seen in a Marshall style amp is 680p in recto red channel. I’ve experimented with a jcm800-ish amp I’ve done a bunch of mods on but didn’t like 680p much, a little grating compared to 470p. I’ve tried as low as 220p and it sounded kinda hollow in that amp. This is without adjusting any other tonestack values.

Flipping though some schematics I have saved on my computer, Mesa mark series have a plate driven tonestack and up to 1000p treble cap on a switch. But also have 100k slope and different cap values and it’s early in the preamp (probably all just lifted from old fender tonestack values).

also side note - I remember reading a post from you somewhat recently about small coupling caps for a tighter sound, how you have experimented with a small coupling cap after the second stage rather than after the first. Something I hadn’t considered for getting a tighter tone - I tried this on my ‘jcm800-ish’ amp that is 3 stage with a switchable 4th gain stage before the last stage. 3 stage mode sounds great but I’ve had trouble getting that 4th stage to sound good… .0022u coupling cap before that stage cleared the mud right out, so thanks for the inspiration.
 
Definitely not the same. But just a different way to get to the same place.. He does a weird series/parallel deal the get the same value as 1 cap in his tone stacks.. LOL

View attachment 394467

Weird lol. Four 220pF caps wired in series/parallel like that just yields... 220pF right? I gotta be missing something there lol
 
Highest I’ve seen in a Marshall style amp is 680p in recto red channel. I’ve experimented with a jcm800-ish amp I’ve done a bunch of mods on but didn’t like 680p much, a little grating compared to 470p. I’ve tried as low as 220p and it sounded kinda hollow in that amp. This is without adjusting any other tonestack values.

Flipping though some schematics I have saved on my computer, Mesa mark series have a plate driven tonestack and up to 1000p treble cap on a switch. But also have 100k slope and different cap values and it’s early in the preamp (probably all just lifted from old fender tonestack values).

also side note - I remember reading a post from you somewhat recently about small coupling caps for a tighter sound, how you have experimented with a small coupling cap after the second stage rather than after the first. Something I hadn’t considered for getting a tighter tone - I tried this on my ‘jcm800-ish’ amp that is 3 stage with a switchable 4th gain stage before the last stage. 3 stage mode sounds great but I’ve had trouble getting that 4th stage to sound good… .0022u coupling cap before that stage cleared the mud right out, so thanks for the inspiration.

Yeah I'm sure it depends on the rest of the circuit.

As far as coupling caps go, yes the order does matter. And they're a good tool to tightening things up. Glad something I wrote here could actually help someone haha!
 
The Dumble schematics for the ODS I’ve seen were very different from the one posted above. I’m not at home and it’s been a while but as I recall it was a 0.002 ‘treble’ cap that was in series with a smaller cap like 300pF on the switch. The switch bypassed the 300pF for the mid boost. It was too much imo and only sounded decent on the clean. Check Ceriatone layouts.

The Dumble PAB (preamp boost) actually did make the overdrive sound much better.

4n7 does sound really high. It’s probably because we’ve all tried the 560pF (early Marshalls often had them) and preferred 470pF or 500pF so we dismissed going higher.

Question tho, did having such a huge treble cap affect the response of the rest of the tone stack? It almost seems that cap would dominate and the amp would sort of have ‘a sound’ that wasn’t as adjustable as normal.
 
Going off memory, I wanna say the Rockstah had that 4700p cap in there somewhere..
He was a forum member and guitarist for Jefferson Starship but he passed not long ago..
I had the schematic at one time.. I'll need to check when I get home unless it's in here.
I think it's the Mod 5..

 
Going off memory, I wanna say the Rockstah had that 4700p cap in there somewhere..
He was a forum member and guitarist for Jefferson Starship but he passed not long ago..
I had the schematic at one time.. I'll need to check when I get home unless it's in here.
I think it's the Mod 5..


That's more likely a bright cap (for example, across a gain pot), not the treble cap in the tone stack.
 
Question tho, did having such a huge treble cap affect the response of the rest of the tone stack? It almost seems that cap would dominate and the amp would sort of have ‘a sound’ that wasn’t as adjustable as normal.

I'll need to put it back in and check. But yeah, most likely. Playing with tone stack calculator, you can see the higher you go, the more it flattens the EQ curve and eliminates any mid scoop. So adjusting the treble and/or mid control simply raises or lowers a flat line haha. 470pF at the bottom and 4700pF at the top of each graph.

But because this amp has a Hiwatt presence control, I think it retains the ability to boost highs via NFB, without affecting the mids.

Screenshot 2025-03-27 at 9.56.55 AM.png


Screenshot 2025-03-27 at 9.59.26 AM.png
 
Last edited:
What effect does the tonestack being plate driven have on its response with the normal and with the larger treble caps? I’ve never messed with plate driven tonestacks before.

I remember reading or hearing at some point in the past that plate driven tonestacks can be a pain to design around but per the schematic for this amp it’s pretty much standard marshall/soldano part values.
 
What effect does the tonestack being plate driven have on its response with the normal and with the larger treble caps? I’ve never messed with plate driven tonestacks before.
Good question. I've wondered the same thing but I don't have an answer. I have a hunch that the sole difference of being driven by the plate vs cathode probably doesn't affect it too much unless Rin and Vin are different.

I remember reading or hearing at some point in the past that plate driven tonestacks can be a pain to design around but per the schematic for this amp it’s pretty much standard marshall/soldano part values.
Yeah pretty much
 
What effect does the tonestack being plate driven have on its response with the normal and with the larger treble caps? I’ve never messed with plate driven tonestacks before.

You’ll find a plate driven tonestack will struggle to support the smaller treble cap compared to a larger one across the whole master volume taper simply because you’re loading the previous gain stage.

Plate driven tone stacks are preferred by those that desire a tonestack that does more than just what they claim on the knobs - it’s more like gain and character shaping along with the master volume. Everything is more interactive and tone responsive. There’s mathematical correctness and then the camp of artistic amp design.
I remember reading or hearing at some point in the past that plate driven tonestacks can be a pain to design around but per the schematic for this amp it’s pretty much standard marshall/soldano part values.

They can be you’re right. Jeremy has experience designing around both types. I personally hate plate driven tone stacks with a passion.
 
What values have y'all played around with for the tone stack treble cap in a TMB circuit? Ignoring bass amps, the most common values I've ever seen were about 470pF – 560pF. Been working on an amp that had 4700pF when it came to me, which I thought was a mistake. I assumed the builder grabbed a 4700pF instead of 470pF. But after fixing the rest of the issues with the amp, I returned to this cap and played around with different values on a decade box, ranging from 470pF up to 1500pF. And I'll be damned... it does sound pretty damn good the higher I go. I'll try 2200pF and 3300pF as well.

Going back to 470pF and the amp just sounds so scooped. I might put a few values on a switch.
I don’t recall hearing this mentioned online, but I know of at least two original José modded amps with a 3300pf over the stock 470.
 
Last edited:
I just tried this on a whim in my jet city jca50 (I modded the crunch channel to 2204 specs over the weekend), I ran some wires to a breadboard so I could swap caps around.

1000pf in parallel with the stock 470p sounds really good. I think I’ll put it on a switch.

Larger was ok but I think 1000p was the best balance for me.
 
I just tried this on a whim in my jet city jca50 (I modded the crunch channel to 2204 specs over the weekend), I ran some wires to a breadboard so I could swap caps around.

1000pf in parallel with the stock 470p sounds really good. I think I’ll put it on a switch.

Larger was ok but I think 1000p was the best balance for me.

Yup, that's what I'm leaning toward too. Just trying to source a 250K linear push/pull, which is proving harder than I thought.
 
The Laney GH/VC etc series have a 220n bass cap. Just makes it sound even more boxy to me

Laney protube series have a switchable 22n treble cap on the 'midboost' switch, which probably just has the effect pf bypassing the tone stack
 

Similar threads

Back
Top