Mod 102 amp; Is the preamp clipping because of too high of signal going through?

  • Thread starter Thread starter MadAsAHatter
  • Start date Start date
MadAsAHatter

MadAsAHatter

Well-known member
This is concerning the MOD102+ amp I just completed.

The amp is a fairly simple circuit based on a Fender Champ. It's Class A EL84 power tube and rated for about 8 watts. Controls are Bass, Treble & Volume with a mid boost, bright, and gain boost functions. The amp came with a JJ 12AX7 tube. I also tried a 12AT7 and 12AU7 in it as well.

With the 12AX7 in V1 it starts to fart and cut in/out when the volume knob is about 3/4 max (about 8 on the dial). It does the same at a little past 1/3 max (about 6-7 on the dial) with the gain boost engaged. For the 12AT7 it farted and cut in/out only when the volume was at max and gain boost engaged. Everything else was fine. Using the 12AU7 I did not experience any farts or cutting in/out. Other controls or functions did not affect this. And in all other aspects the amp functions as it should.

Something else I noticed is if I used a higher output pickup, the clipping sound would start a little earlier on the dial.

I know it's not the speakers being pushed too hard because I'm using a 412 with each speaker rated at 100 watts. And it doesn't do it with any other amp. I also went back and checked the wiring, solder joints and voltages. All was wired correctly, no cold solder joints, and all voltages were within range.

It reminds me of my Synergy Pitbull module where the graphic EQ is after the volume. If you raise the gain and volume too high and push too much signal it causes the GEQ to overload an clip. The Mod102 is appears to be doing the same thing.

So the question...
Is this a matter of the higher gain preamp tubes pushing too much signal into the preamp causing it to clip? Or is there something else going on that I should look at?

If it's the latter, I'm happy with using a lower gain preamp tube. The 12AX7 sounded a bit too harsh when started to become saturated anyway and I didn't like it. The 12AT7 and 12AU7 produced a more pleasing sounding overdrive/distortion.

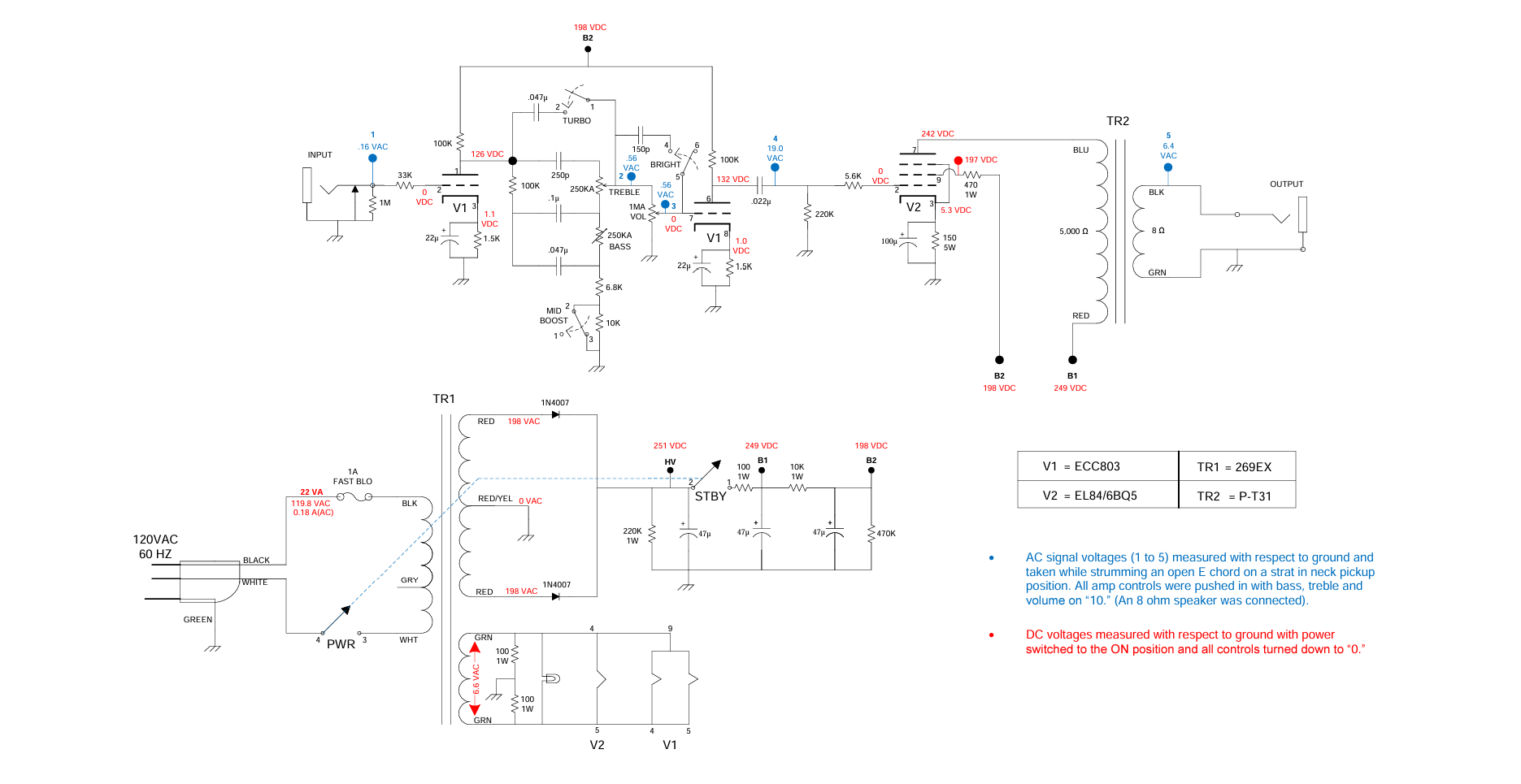
Edit: For reference here is a link to the assembly documentations and screenshot of schematic.

https://www.amplifiedparts.com/products/amp-kit-mod-electronics-mod102-guitar-amp
1710498262346.png
 
Last edited:
That sounds exactly like how I've heard other more knowledgeable people describe blocking distortion in the pre-amp. If that's the case, then yeah one of the pre-amp gain stages is getting a signal too large for it to handle shoved into it. The recommendation I saw was basically to use a voltage divider to knock the signal going into that stage down until it's small enough that it doesn't happen anymore. There are some checks you can do with a scope but that's the general idea. I suppose if you use a 12AU7 then the issue goes away, but if you wanted to use the 12AT7 or even the 12AX7, then you could use the divider to make sure it doesn't happen. I'll go double check my reference books again to see if there was anything else recommended to deal with it.

EDIT: see @fusedbrain's post. Could be the el84 blocking instead of the preamp tube.
 
Last edited:
I took a look at the schematic.
The issue is likely the signal level into the el84.
El84's are very easy to drive, and you are hitting the wall on input level.
Try a 47k grid stopper in place of the 5.6k and see what happens. If it helps the farting, but changes the tone too much, lower the value until you find a good compromise.
You could also try another 220k to ground parallel to the existing one to drop some more signal to ground ( or change it to 100k).
 
Just saw the other post.
Yeah, blocking distortion for sure, but I think its more likely at the el84.
The tone stack is lossy, so there likely is not enough level at the second triode to cause it.
You could add a 33k grid stopper between the volume pot and the second triode if you want, but I'd do the el84 grid stopper first.
 
Just saw the other post.
Yeah, blocking distortion for sure, but I think its more likely at the el84.
I forgot about that possibility... Aside from the guess-n-check method, how would you confirm that? Scope the control grids on the both stage 2 and the el84 for grid rectification?
 
I agree with @fusedbrain . It is probably the EL84. I haven’t seen the schematic.

You could also lower the voltage to the preamp tube but I don’t know what it is now.

Also try removing the cathode bypass cap on second preamp stage.
 
Yup your hitting the grid on a tube way to hard. Either need to bump up the grid resistor values or voltage div values.
Sounds like a good excuse to buy a scope though lol.
 
Also, I have not had a lot of success with blocking distortion using grid stoppers. Usually the grid to ground resistance has been more effective for me. That and trimming excess low end.
 
Good to know I was on the right track thinking something was being pushed too hard, just looking in the wrong spot. I'll try changing out the grid stop and/or grid to ground resistors to see if that helps. I was going to be ordering more components for my GT120 project soon anyway. I'll just add a few extra resistors to the order. I don't seem to have an issue using a 12AU7 even hitting the amp with a higher output pickup, gain boost on and my Chiron out front pushing as well. So I'll leave that in V1 for now.
 
Blocking distortion is mostly caused from too large coupling caps. I haven’t seen a schematic but that’s what I’d check first before throwing larger grid stoppers at it for attenuation. YMMV.
 
I agree with @fusedbrain . It is probably the EL84. I haven’t seen the schematic.

You could also lower the voltage to the preamp tube but I don’t know what it is now.

Also try removing the cathode bypass cap on second preamp stage.
Blocking distortion is mostly caused from too large coupling caps. I haven’t seen a schematic but that’s what I’d check first before throwing larger grid stoppers at it for attenuation. YMMV.

I added a link to Amplified Parts with the assembly documents and screenshot of the schematic to the first post to reference.
 
Yeah just as I thought, caps too large in value.

Change the bass cap from 0.1uF to 0.047uF and change the mid cap from 0.047uF to 0.02uF. Change the turbo cap from 0.047uF to 0.02uF.

Report back and tell me if that makes it better.
 
Yeah just as I thought, caps too large in value.

Change the bass cap from 0.1uF to 0.047uF and change the mid cap from 0.047uF to 0.02uF. Change the turbo cap from 0.047uF to 0.02uF.

Report back and tell me if that makes it better.

I'll do this first before doing anything with the resistors. This is where I wish Radio Shack was still around. I could swing by and pick some up instead of having to order online and wait.

I'd like to know what changing out these components is actually doing for my own knowledge. Working this out in my head from the schematic and dusting off some long unused physics knowledge... If someone can tell me if I have this at least figured out somewhat correctly?

Starting from the initial suggestion to change out the 220k and 5.6k resistors:
Lowering the 220k resistor to about 100k would allow more signal to flow to ground and reduce the amount hitting the EL84's grid
Upping the resistance of the 5.6k would push back against the signal reducing the amount that hits the grid.
Both of these options are essentially "attenuating" the signal going into the power tube.

Changing out the capacitors:
By lowering the cap's value it's lowering the signal (or more specifically the current) earlier in the signal path before it goes into V1B. So when that is amplified it's starting at a lower signal than before; thereby, the signal going into the resistors mentioned above isn't as large. And naturally the signal going into the EL84 grid is not as large.

Both ways are doing the same job (lowering the signal going into the power tube) in different ways. Lowering the cap value is lowering the signal before being amplified by the preamp tube. Whereas changing the resistors is attempting to lower the signal just before going into the power tube, but after being amplified by the preamp tube. It's better to start with a lower signal rather than reducing one that already been amplified.

Am I at least somewhat on track here?
 
Lowering the cap value changes the frequency response. Smaller cap=less bass. Think of it like moving the knee of a High Pass Filter. But the resistors can also affect the frequency response. Changing the 220k to 100k will reduce bass by a tiny bit because those resistors work with those coupling caps to determine frequency response.

You have it right on the resistors except there is a difference between a voltage divider (series resistor followed by resistor to ground) and a resistor to ground followed by a grid stopper (which is in series). In the voltage divider the series resistor attenuates the signal more than a grid stopper.
 
Also, looking at your tone stack, a simple way to think of it is the Bass cap and Treble cap are passing signal through them to the next stage, so increasing their value passes lower lows and lower highs (getting into high mids). Lowering that knee in both cases. So it equates to more bass and ‘more’ treble. Your Turbo switch adds a bunch of mids by increasing the Treble cap.

But the Mid cap is dumping signal to ground. So increasing its value dumps lower mids to ground (less mids in signal). Also increasing the Mid pot/resistor lifts the whole tone stack and acts as a gain boost…which is centered in the mids but it does boost everything to some degree.

That’s over simplified but it describes how it sounds.
 
Im telling you what to change so that blocking distortion is removed but the overall tone of the amp is not shifted to something completely different. Blocking distortion is a form of instability from the previous stage impedance going open circuit and is also a function of the beta of the triode of the previous stage, hence why a lower beta triode is more stable than a higher beta tube like a 12ax7. Too low of a frequency cutoff means you’re trying to amplify frequencies that are incapable of being amplified because the previous stage expects to see a certain range of current for a particular voltage for a given capacitor size. Get the values wrong and you can’t pass a signal.

If there was a cathode follower stage before the tonestack you might be able to run it as is, but I still find the values wrong and comically novice.
 
Should also mention that the max grid resistance for a JJ el84 is 300k in fixed bias, and 1meg in cathode bias, in case you were wondering.....
 
This is concerning the MOD102+ amp I just completed.

The amp is a fairly simple circuit based on a Fender Champ. It's Class A EL84 power tube and rated for about 8 watts. Controls are Bass, Treble & Volume with a mid boost, bright, and gain boost functions. The amp came with a JJ 12AX7 tube. I also tried a 12AT7 and 12AU7 in it as well.

With the 12AX7 in V1 it starts to fart and cut in/out when the volume knob is about 3/4 max (about 8 on the dial). It does the same at a little past 1/3 max (about 6-7 on the dial) with the gain boost engaged. For the 12AT7 it farted and cut in/out only when the volume was at max and gain boost engaged. Everything else was fine. Using the 12AU7 I did not experience any farts or cutting in/out. Other controls or functions did not affect this. And in all other aspects the amp functions as it should.

Something else I noticed is if I used a higher output pickup, the clipping sound would start a little earlier on the dial.

I know it's not the speakers being pushed too hard because I'm using a 412 with each speaker rated at 100 watts. And it doesn't do it with any other amp. I also went back and checked the wiring, solder joints and voltages. All was wired correctly, no cold solder joints, and all voltages were within range.

It reminds me of my Synergy Pitbull module where the graphic EQ is after the volume. If you raise the gain and volume too high and push too much signal it causes the GEQ to overload an clip. The Mod102 is appears to be doing the same thing.

So the question...
Is this a matter of the higher gain preamp tubes pushing too much signal into the preamp causing it to clip? Or is there something else going on that I should look at?

If it's the latter, I'm happy with using a lower gain preamp tube. The 12AX7 sounded a bit too harsh when started to become saturated anyway and I didn't like it. The 12AT7 and 12AU7 produced a more pleasing sounding overdrive/distortion.

Edit: For reference here is a link to the assembly documentations and screenshot of schematic.

https://www.amplifiedparts.com/products/amp-kit-mod-electronics-mod102-guitar-amp
View attachment 296021

This was also my first tube amp build (id been restoring them prior but wanted to do a complete build and im always broke so this fit the bill lol).

So first ill say you arent alone i had the same issue. Only thing is i built mine with an extra tube socket for a 6V6 biased to function as it would in a stock champ and put each power tube on a cathode lift switch so you can select on or the other at will. And in the 6V6 configuration its much better but can still get a bit wooley if turned all the way up with humbuckers but in a endearing way not a, man this is shit way. I also nixed the "turbo" mod which is just basically an overly complicated RAW mod. In this amp with its current design you already have way too much signal and as someone else said EL84's are much easier to drive by the previous stages so its easier to overdo it.

What i did for the volume push pull is make it a high/low input control which i really like especially since we already had to much signal, not too little, very novice design choice indeed (as glpg80 so eloquently put lol). Another thing i did is add back the NFB loop on a switch and thats were a lot of the excess is coming from i believe. Without that negative feedback taming things the amp gets out of control real quick then when you add an eq defeat (the "turbo" mod) things get real stupid real quick.

Last thing i did was to add a switch to the back panel that swaps the cathode bypass caps and resistors on each preamp tube to the Marshall values. That cuts a lot of the low end thats coming through and makes the gain character much tighter. This amp was designed supposedly by a guy that is no longer working at Amplified Parts/MOD kits, at least thats what they told me was the reason they couldnt answer my more technical queries. This kit was literally a matter of some guy finding mods and changing the circuit with no regard to how it would actually sound with those mods interacting with one another. He or she clearly didnt know what they were actually doing. But its really cheap and still worth it for the right person.

But i honestly, and i really mean it, love this amp now that ive got it playing nicer with itself. And as others have mentioned already there are much better ways of taming this circuits shortcomings than ive even tried so i would give them a go cause its completely possible to get this amp sounding fantastic. I also should mention i did some changes to get my voltages up a bit higher as well and it probably wasnt necessary but it makes me feel better since they are closer to an actual champs voltages and still within safe margins that havent negatively impacted tube life, if fact im running the plate dissipation on the lower side for a class A cathode biasd amp because it sounded just as good like that so i figured i might as well go easy on the tubes.

Anyways sorry for reviving a months old thread. Im on my 2nd amp build (a Bassman clone thats also starting its life as a kit build cause thats the only option i can afford despite being capable of sourcing my own parts and building from scratch lol) and in getting prepped for that build i ended up seeing this post and thought id share my experience with it.
 
Im telling you what to change so that blocking distortion is removed but the overall tone of the amp is not shifted to something completely different. Blocking distortion is a form of instability from the previous stage impedance going open circuit and is also a function of the beta of the triode of the previous stage, hence why a lower beta triode is more stable than a higher beta tube like a 12ax7. Too low of a frequency cutoff means you’re trying to amplify frequencies that are incapable of being amplified because the previous stage expects to see a certain range of current for a particular voltage for a given capacitor size. Get the values wrong and you can’t pass a signal.

If there was a cathode follower stage before the tonestack you might be able to run it as is, but I still find the values wrong and comically novice.

Thanks for the info, i mentioned your comments in my previous comment cause i think you and the other people who responded are on the nose. But your solutions are better than the ones i came up with cause they address the circuits issues in a much more minimally invasive and effective way.
 

Similar threads

G
Replies
14
Views
1K
Beyond Black
Beyond Black
Emperor Guillotine
Replies
5
Views
427
Emperor Guillotine
Emperor Guillotine
Back
Top