Suhr ISO box

  • Thread starter Thread starter psychodave
  • Start date Start date
Wet/Dry/Wet....put between your amp and cab. Then use the line out to run into an FX unit---->Power amp---> wet cab. Or whatever other reason you may want to tap the amp out signal when you amp doesn't have a line out
Hey friend….. I didn’t actually look at the date, so this post may be hella old and you may not see this at all, but…… if anyone does and could help a brother out, I’d be so incredibly grateful.

I’m trying to, essentially, mimic this wet/dry/wet rig shown in the w/d/w diagram here: https://www.vertexeffects.com/vertex-interface-guide#section-wet-dry-wet

The one place that has me all confused to the point of madness, lol, is the ISO Line Out Box (I have the Suhr one)….. I’m just not understanding which kinds of cables go into which jacks and where, exactly, they connect. I even tried to use ChatGPT and other AI models to try and talk me through it, but I feel like they kept messsing things up…. I KNOW they were messing up in telling me which cables to use, cause last time I checked, amps didn’t generally have Ethernet inputs/outputs -_-

If ANYONE is able to help, guide, offer assistance in any way, I’d be so incredibly grateful. Thanks so much in advance!

Peter W.
 

Attachments

  • IMG_0633.png
    IMG_0633.png
    784.1 KB · Views: 196
The one place that has me all confused to the point of madness, lol, is the ISO Line Out Box (I have the Suhr one)….. I’m just not understanding which kinds of cables go into which jacks and where, exactly, they connect. I even tried to use ChatGPT and other AI models to try and talk me through it, but I feel like they kept messsing things up…. I KNOW they were messing up in telling me which cables to use, cause last time I checked, amps didn’t generally have Ethernet inputs/outputs -_-

If ANYONE is able to help, guide, offer assistance in any way, I’d be so incredibly grateful. Thanks so much in advance!

Peter W.

Dry amp out. —-> speaker cable to ISO box in,
iso box through out—->speaker cable to cab
ISO box line out —-> guitar cable to vrtx box

I’m not familiar with the Vrtx box in that diagram.. but looks like it it should work as in the diagram.
 
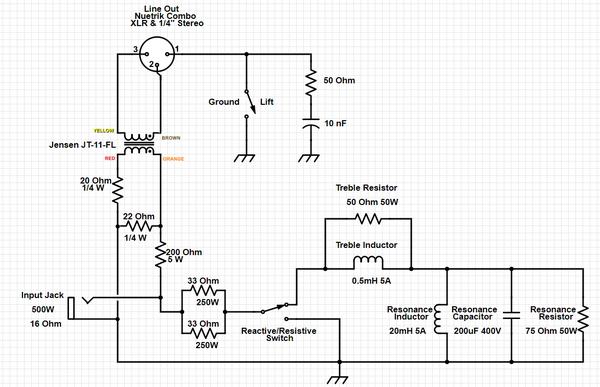
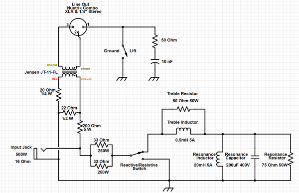
Hi. I've found an original jensen ft-11-jl transformer. I want to replicate the original Suhr iso box. For Psycodave, is it possibile to know the values of the other components used, capacitor, pot and resistor? Thank you very much
 
Did anyone compare it to Bray LO-1 ?

Didn’t compare side by side but I had the Suhr long ago and gave the Bray now. I’d recommend that since they are pretty cheap
 
Hi. I've found an original jensen ft-11-jl transformer. I want to replicate the original Suhr iso box. For Psycodave, is it possibile to know the values of the other components used, capacitor, pot and resistor? Thank you very much

All Suhr's stuff is based on the original Aitken circuit

1720560533784.png
 
I was moving stuff around and figured I take a few pics and share my Custom Suhr ISO boxes.

These were made around 20 years ago. A friend of mine had his made along with the other one (made for another friend). These were made before the standard ISO box was made. I mainly use the silver one since I use a mixer and can adjust the levels there. Both sound 99% the same… you damn well know I wasted several hours going back and fourth ?. I will say that they sound better than the mass produced version as I wasted several more hours comparing. Compared to the mass produced version, they have more clarity, texture and depth to the sound. As you can see, they are larger in size and a lot more heavy due to the ISO transformers.



View attachment 287114
View attachment 287117
is possibile to know the exact values of components on this pic ? thank you
 
thank you very much. I imagine this was a load box, and the suhr line out is only the part on the secondary winding of the transformer?
I think if you just replace all of that ‘load’ stuff (the stuff near the bottom) with a second Thru jack you’d have the ISO Line Out box. You don’t have to have that second jack either as long as you run a second speaker cable from the amp to a load box/speaker.
 
Would a Suhr ISO be better than a Suhr RL for getting accurate line signal?
 
is possibile to know the exact values of components on this pic ? thank you
I can share more pictures…Just note that I am red green colorblind so a picture has to suffice. One unit has the values covered up.
 
Last edited:
I have the Bray now, just thinking if its worth to upgrade to Suhr or not.
The Suhr unit you would have to build yourself. Determining if it’s better or worth it is difficult to answer.
 
is possibile to know the exact values of components on this pic ? thank you
I opened up both boxes again. Both have something covering up parts. One has shrink wrap covering what i believe should be a resistor and the other has paint covering the smaller resistors. I took measurements with a fluke 179 meter, but other parts could be affecting values. The unit with the pot does not have anything covering the resistor on the tag board. The one off the pot has nothing else in line with it, so it should be correct.

1720923462194.jpeg
 
I opened up both boxes again. Both have something covering up parts. One has shrink wrap covering what i believe should be a resistor and the other has paint covering the smaller resistors. I took measurements with a fluke 179 meter, but other parts could be affecting values. The unit with the pot does not have anything covering the resistor on the tag board. The one off the pot has nothing else in line with it, so it should be correct.

View attachment 324222
DKqGPQs.jpg
 
^ that too! The transformer in the one with the pot wasn’t blacked out. ?
 
Back
Top