The next Boost , OD or Distortion ........... We have a Winner !! ( VFE Focus aka : Scythe )

  • Thread starter Thread starter griff10672
  • Start date Start date
I had a StingRay all picked out ..... for a really decent price .... slept on it and it was gone the next morning ....
I like this one a lot ...

https://www.guitarcenter.com/Used/F...7ab44c07f15&algoliaIndexName=pHL-guitarcenter

Would really recommend checking out Carvin LB basses.
Half the price of that Fender and twice the instrument (quality, features, etc..) imo.
Have had lots come and go, Fenders, Stingrays, etc... but have had my LB76 since I graduated from HS.

1745861587127.jpeg
 
Would really recommend checking out Carvin LB basses.
Half the price of that Fender and twice the instrument (quality, features, etc..) imo.
Have had lots come and go, Fenders, Stingrays, etc... but have had my LB76 since I graduated from HS.

View attachment 398759
carvin basses and swr amps sound great together. we had a bassist that used that combo in the early 90’s and i still miss his perfect refined tone.

my friend has a stingray and ampeg svt in his studio and that doesn’t suck either!
 
carvin basses and swr amps sound great together. we had a bassist that used that combo in the early 90’s and i still miss his perfect refined tone.

my friend has a stingray and ampeg svt in his studio and that doesn’t suck either!

Love the Stingray.
Have a 92, so def wasn't discounting them.
They're my fav production bass.
Had a 77 or 78. Warped neck RIP
 
Would really recommend checking out Carvin LB basses.
Half the price of that Fender and twice the instrument (quality, features, etc..) imo.
Have had lots come and go, Fenders, Stingrays, etc... but have had my LB76 since I graduated from HS.

View attachment 398759
Dude my friend had a fretless 6 string LB carvin back around 1998...such an amazing instrument. These are the instruments I will buy in the wild
 
I had a Hermida Zendrive back in the day and don't know why I sold it. It was actually a pretty awesome drive. Probably not a popular RT drive, but it was useful for more than just khaki blooz.

1208061166560.jpg
 
I always liked the Voodoo Labs Sparkle Drive
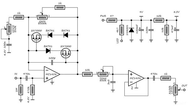
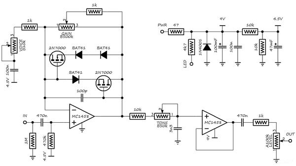
If I remember I couldn't find a schematic for that particular one ..... Is the Voodoo Labs Overdrive the same thing ??? Found that one
 
No, the Sparkle Drive is cool because you can kind of blend the clean and OD...they reissued it but I have not played the new version. When we were talking about blending the 808 and Chiron, this is kind of what I was thinking. It's an 808ish pedal with that blend knob
 
What about that Lichtlaerm Aesahaettr? What’s special about those?
 
Last edited:
I know it’s a fuzz, but I would kill for a Meathead Deluxe that’s more tolerant to different impedance levels (from active pups), in one of those early larger enclosures, with the same old school components Dave used. Those are the best pedals ever imo.
 
Ibanez Tube King (not the red, diamond shaped one) with EQ shift or input low end tweaking on a toggle to also be bass friendly.
 
Back
Top