Anyone Use Fuzz with Metal/Thrash Guitar Tones?

  • Thread starter Thread starter dead-pan
  • Start date Start date
My tech that looked at it said theres some rare NOS transistor in it. But that's just going off of what he told me, I have no idea what brand it is etc or if theres more than one.
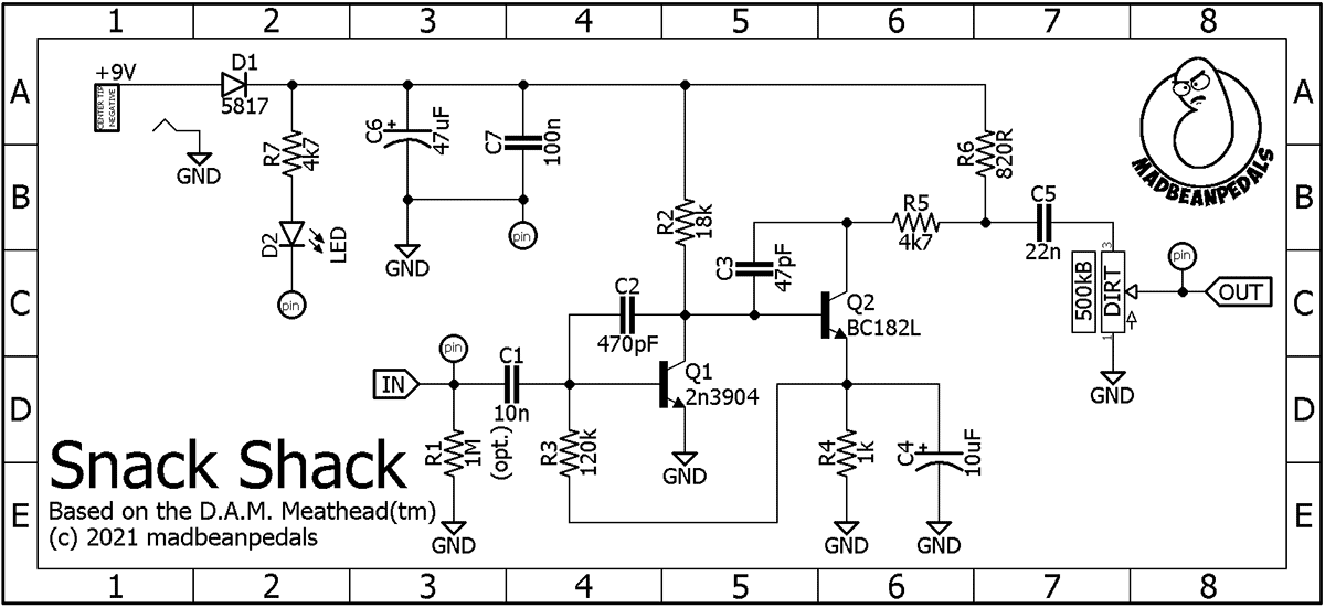
All the schematics I'm finding for the Meathead show it using readily available transistors .... 2N3904 and BC182L ...... which are silicon .

nothing rare I'm seeing ....... you have a gut shot of the pedal ??
 
All the schematics I'm finding for the Meathead show it using readily available transistors .... 2N3904 and BC182L ...... which are silicon .

nothing rare I'm seeing ....... you have a gut shot of the pedal ??
No I don't, and I'm out of town. This was a 1 of 5 special order pedal for the guys in Slomatics and Conan, so it may deviate from the normal design. Could you pass that schem to me?
 
1707923524413.png
 
Fuzz is just distortion moved down a spectrum a bit with a looser definition and less low end anyway
 
The CAE/Black Cat Freddy Fuzz can get some nasty metal tones in a slightly hairy Marshall. Deep palm-mutes with huge pummeling lows.
 
In the OP tone clip, if you played on the neck pickup, it would be perfect for stoner/doom I would think
 

Similar threads

Back
Top