BE-100 Deluxe Plexi channel vs Smallbox ??

  • Thread starter Thread starter RyeDaddy
  • Start date Start date
R

RyeDaddy

Member
In all the talk about the BE-100 Deluxe, I haven’t found anyone who talked about a comparison between it’s Plexi channel (lifted from the Smallbox 50) and the actual Smallbox 50’s Plexi channel.

Does the BE-100 channel 1 feel and sound as raw and organic as the Smallbox clean channel? Meaning is it a verbatim copy or more like a lower gain BE sound approximating a Plexi?

Hard to tell with Youtube clips all recorded differently with different players and guitars.
 
I’ve had both, but not at the same time to compare them side by side. If they aren’t Identical they’re very close. I thought the BE plexi was just as raw and punchy as the Smallbox, in fact I think I preferred it. And with the response and thump controls on the BE you can tweak it a little more.
 
I haven't had them side by side, but I suspect the circuits would be identical or very close.
Any difference in tone or feel( if there is any at all) will likely be due to the differences in the power supply's.
The small box has a pretty greasy filtering scheme. The 100 deluxe will be a bit stiffer.
I wouldn't worry about it.
 
I'm pretty sure there is higher filtering in the Deluxe, which would mean, in practice, a little stiffer (as mentioned) and less dynamics. The Smallbox is VERY dynamic - you can set it pretty easily to respond to pick attack. The Deluxe is just a little less so.

I had my BE100 changed to Smallbox style filtering. It now sounds VERY hot rod '68 as opposed to JCM800 (or earlier metal panel). The NFB, which is adjustable on the Deluxe, is a player in this aspect as well.
 
I just picked up a deluxe and this is something I’d to know also. From what I remember, I was able to get my BE100 to sound really close to my SB50 plexi with the BE gain at 9:00 and the SB gain at max. I still have the BE100, but sold the SB a while back. I did the same comparison with my 100DLX and the plexi channel seems a tad fatter like there’s a bigger coupling cap. Clean fat switch is off unless it’s stuck, because I can’t hear/feel a difference.

@RACKSYSTEMS could you chime in on this question? The description states the DLX is “inspired” by the SB, so I take it there’s some minor differences.
 
I own both amps, and five Friedmans. I love them all. To my ear, the Plexi channel on the Smallbox is slightly different than the Plexi channel on the BE-100 Deluxe. Now, that's not to say the Plexi channel on the BE-100 Deluxe is bad; it's just different. It's a bit tighter and stiffer, and sounds slightly darker and less shimmery on the top end. I think this channel actually sounds better with higher output pickups. Something about the higher output gives that channel a little more growl, which I really like. The Smallbox's Plexi channel is very open, uncompressed, and has the Marshall "kerrang" with a bit more sag. I think it sounds better with brighter or lower output pickups because they really bring out the beautiful treble in that channel. If you made me decide, I would personally prefer the Smallbox Plexi channel, it's a glorious channel and could easily be it's own amp.
 
Last edited:
I own both amps, and five Friedmans. I love them all. To my ear, the Plexi channel on the Smallbox is slightly different than the Plexi channel on the BE-100 Deluxe. Now, that's not to say the Plexi channel on the BE-100 Deluxe is bad; it's just different. It's a bit tighter and stiffer, and sounds slightly darker and less shimmery on the top end. I think this channel actually sounds better with higher output pickups. Something about the higher output gives that channel a little more growl, which I really like. The Smallbox's Plexi channel is very open, uncompressed, and has the Marshall "kerrang" with a bit more sag. I think it sounds better with brighter or lower output pickups because they really bring out the beautiful treble in that channel. If you made me decide, I would personally prefer the Smallbox Plexi channel, it's a glorious channel and could easily be it's own amp.
What you described sounds like the difference between filtering and beefier power amp. There could be cap brand changes too (silver mica to ceramic) or value changes. Either way I’m splitting hairs here. They both sound really good but I do remember the SB plexi being pretty glorious and magical.

Does the fat clean make much of a difference on your DLX?
 
What you described sounds like the difference between filtering and beefier power amp. There could be cap brand changes too (silver mica to ceramic) or value changes. Either way I’m splitting hairs here. They both sound really good but I do remember the SB plexi being pretty glorious and magical.

Does the fat clean make much of a difference on your DLX?
It is definitely splitting hairs. Side-by-side I bet you could dial them in to be 99% the same and in a mix no one would ever be able to tell the difference.

The fat switch on my BE-100 Deluxe definitely makes a noticeable difference. It's best used with single coils or split humbuckers, or very low output vintage humbuckers. FWIW, the fat switch is almost always more useful in the lower gain modes. Once you turn the gain up to a certain point on any Friedman, the sound gains girth that makes the fat switch less impactful.
 
It is definitely splitting hairs. Side-by-side I bet you could dial them in to be 99% the same and in a mix no one would ever be able to tell the difference.

The fat switch on my BE-100 Deluxe definitely makes a noticeable difference. It's best used with single coils or split humbuckers, or very low output vintage humbuckers. FWIW, the fat switch is almost always more useful in the lower gain modes. Once you turn the gain up to a certain point on any Friedman, the sound gains girth that makes the fat switch less impactful.
Ok just tried it again with singles and yeah big difference with fat clean, thank you. One thing I wasn’t thinking of is the MV on the DLX plays apart of the overall tone some. System on 6 and plexi volume to taste seems to have more grit and highs.
 
Ok just tried it again with singles and yeah big difference with fat clean, thank you. One thing I wasn’t thinking of is the MV on the DLX plays apart of the overall tone some. System on 6 and plexi volume to taste seems to have more grit and highs.
The system volume plus the individual channel masters and gain controls really makes for a super-flexible setup. You can dial it in a number of ways and they all sound great, just different. That's the real beauty of the BE-100 Deluxe: it's all the Marshall-style tones you'd ever want, with more gain, modern features, and a ton of flexibility all rolled into one amp. It's a tone junkie, knob-tweaker's dream. Yeah it's $4000, but it's effectively buying five amps in one. IMO worth every penny.
 
...I would personally prefer the Smallbox Plexi channel, it's a glorious channel and could easily be it's own amp.

That was exactly what I said about the plexi channel when I had the SB. I even asked Dave if he could make one for cheaper.
I don't know many folks get the master volume over halfway on that channel. It's a different kind of beast when the power tubes are working.
 
That was exactly what I said about the plexi channel when I had the SB. I even asked Dave if he could make one for cheaper.
I don't know many folks get the master volume over halfway on that channel. It's a different kind of beast when the power tubes are working.
I always imagined that Dave kind of did the Smallbox with that channel as the focus and then felt like he needed to add the other one because people would be requesting it.

Although Friedman's are going to have similar DNA, I've always loved that Dave doesn't really do a lot of duplicating with his amps. The JJ captures a certain tone and then you get the Jake E. Lee, which captures a different Era, tone, etc. He has a real method to his madness.
 
That was exactly what I said about the plexi channel when I had the SB. I even asked Dave if he could make one for cheaper.
I don't know many folks get the master volume over halfway on that channel. It's a different kind of beast when the power tubes are working.
The whole Smallbox is different when you get the master cooking. The power tube saturation is part of the excellent sound of that amp, just like the old Marshalls. Just a note: the more you turn the master up, the less the EQ controls work. I love setting the master to 10 just for fun and controlling with my volume knob. Unreal sound. I get why Jake E. Lee runs his this way.
 
The whole Smallbox is different when you get the master cooking. The power tube saturation is part of the excellent sound of that amp, just like the old Marshalls. Just a note: the more you turn the master up, the less the EQ controls work. I love setting the master to 10 just for fun and controlling with my volume knob. Unreal sound. I get why Jake E. Lee runs his this way.
Right, the amp sounds the way it sounds when the mv gets up there. The 2 channels don't sound that much different at those volumes. At least, I remember thinking how they sounded much more similar when the mv was past noon. I don't think I ever maxed it out tho. That must be loud!
 
I always imagined that Dave kind of did the Smallbox with that channel as the focus and then felt like he needed to add the other one because people would be requesting it.

Although Friedman's are going to have similar DNA, I've always loved that Dave doesn't really do a lot of duplicating with his amps. The JJ captures a certain tone and then you get the Jake E. Lee, which captures a different Era, tone, etc. He has a real method to his madness.
Agreed. Dave's amps are all distinctive. I own five and each is different. Yes, they all share a similar DNA -- a bit of that "brown" sound -- but they all have their own distinctive voice and gain structure.

I think my overall favorite is my 2009 Marsha. It's not as flexible as the BE-100 Deluxe but it's such a fun amp. It has such an open, organic sound; yet, has just the right touch of compression so it's easy to play. It has that gnarly top end and the harmonic overtones and pick attack of the old '70s Marshalls and I was surprised to discover it has more gain on tap than my BE-100 Deluxe. When you set the gain to 6-7 and flip the SAT switch on the BE channel, it's un-fu*king-real Jerry Cantrell saturation insanity. But my secret weapon on that amp is the HBE input with the gain around 5 and a set of hot pickups; it nails that John Sykes tone.
 
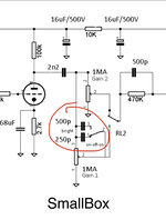
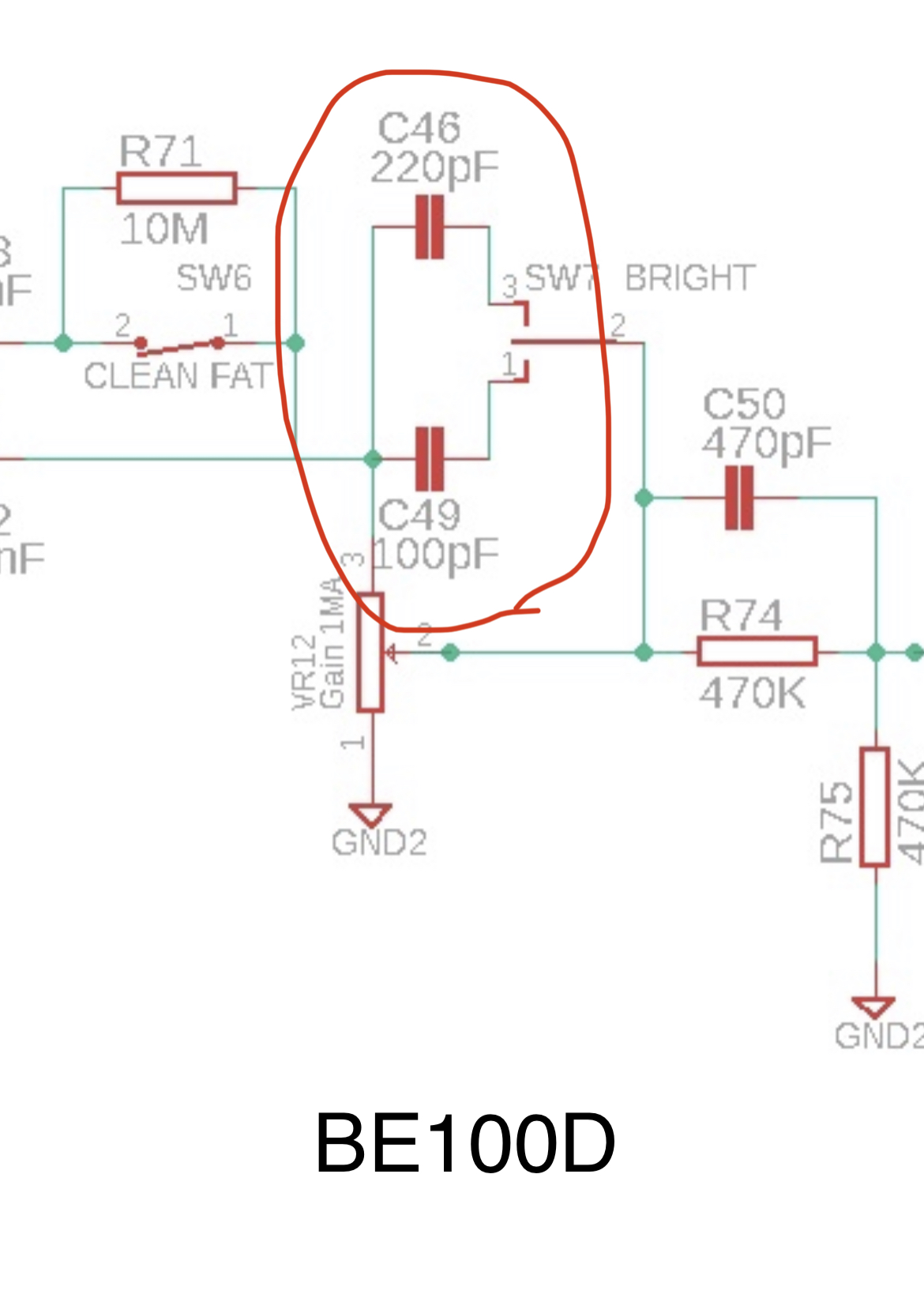
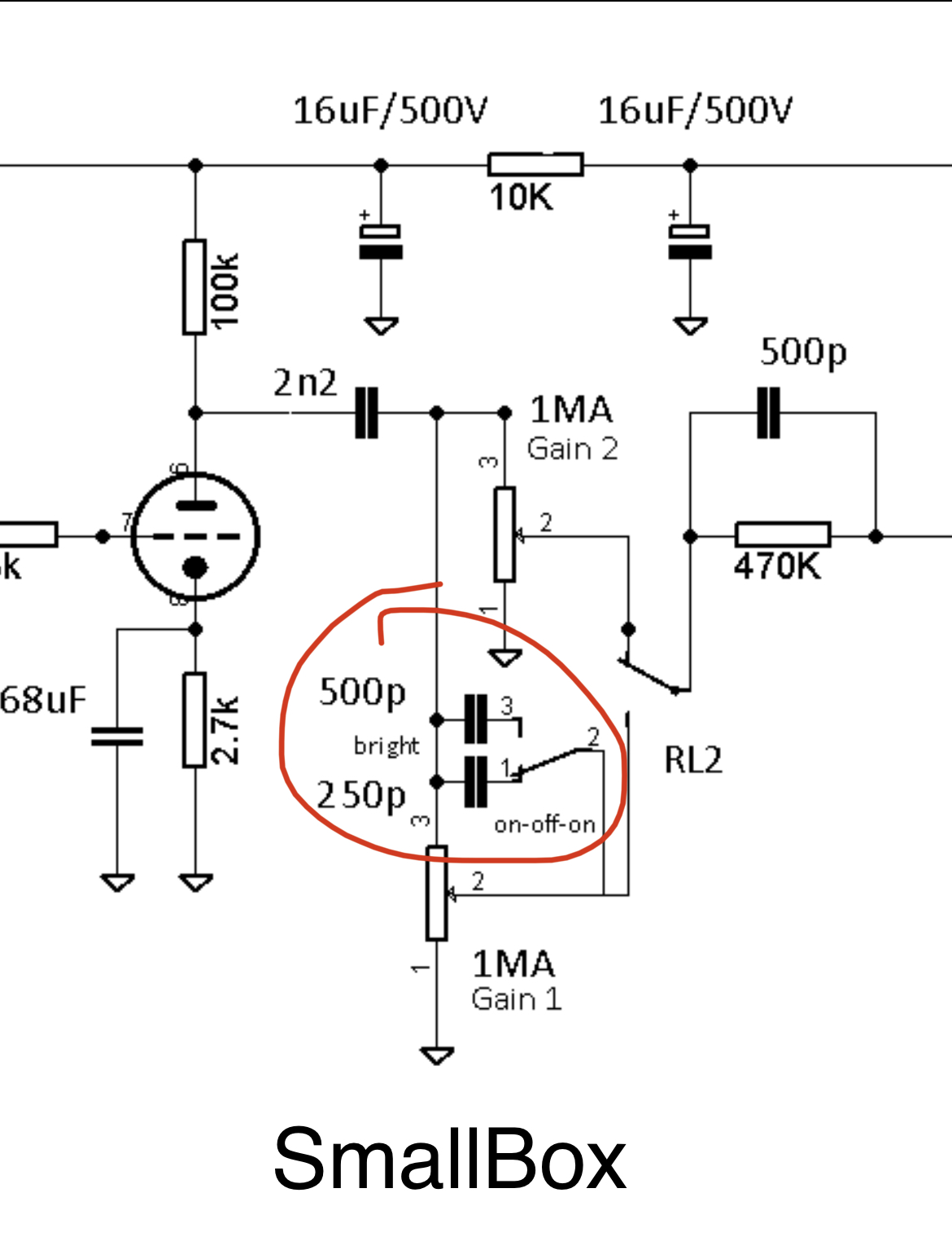
Ok, did some searching and found schematics for both 100 Deluxe and SB50. There are some minor tweaks between the two plexi channels but nothing too significant or worth mentioning.

But…there is one thing that is different that would indeed make a difference. The bright cap values are different between the two. Without going into the weeds with technical info, the values in the deluxe are smaller/warmer sounding. I’m assuming this served better for a warmer clean. The SB50 have a little bigger values that would give it a little more grit and oomph in the high end depending which setting.
 

Attachments

  • 16AE5124-8531-49D6-AC1D-033FF693370B.jpeg
    16AE5124-8531-49D6-AC1D-033FF693370B.jpeg
    246.3 KB · Views: 1,179
  • 8E885AB6-BCE4-4F9B-B3BA-459AFA42EB3E.jpeg
    8E885AB6-BCE4-4F9B-B3BA-459AFA42EB3E.jpeg
    382.4 KB · Views: 441
Last edited:
Ok, did some searching and found schematics for both 100 Deluxe and SB50. There are some minor tweaks between the two plexi channels but nothing too significant or worth mentioning.

But…there is one thing that is different that would indeed make a difference. The bright cap values are different between the two. Without going into the weeds with technical info, the values in the deluxe are smaller/warmer sounding. I’m assuming this served better for a warmer clean. The SB50 have a little bigger values that would give it a little more grit and oomph in the high end depending which setting.
FWIW the Deluxe plexi is exactly like the JEL plexi channel, including the filtering, other than the first stage plate value is 200k on the Deluxe (versus 100k). Interesting.

I find this strange because Jake originally fell in love with the SB50/100 plexi spec. But with that said, he did keep the MV on 10 which would diminish the differences some.

Sorry for nerding out on this ?
 

Attachments

  • 2F5E3E61-4646-44A1-8D5D-B0D9D968B2A1.jpeg
    2F5E3E61-4646-44A1-8D5D-B0D9D968B2A1.jpeg
    404.4 KB · Views: 236
Last edited:
Back
Top