In over my head for a first amp build?

  • Thread starter Thread starter jtgainor
  • Start date Start date
jtgainor

jtgainor

Well-known member
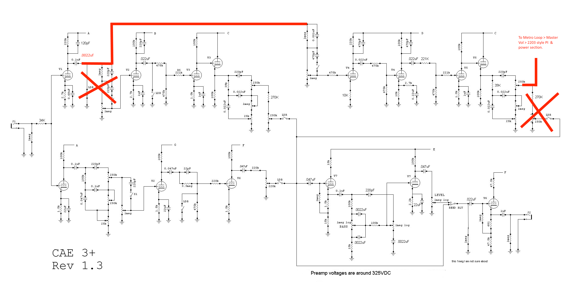
Long story short, my wife got me a nice solder station for Christmas today, and that gift plus an empty 100 watt plexi headshell sitting in storage have me inspired to build my first amp. I’m a diehard marshall guy, but I have a particular soft spot for the se100/Golub lead mod/ch 3 of the 3+se preamp. I’ve owned a Golub modded plexi with this circuit along with a SE100. I’ve got gunshots of both amps, and a supposed schematic as well. But the kicker is I’ve never used a schematic before.

So my question is, with some help transcribing the schematic and help sourcing a parts list, would it be in the realm of possibility to build this amp? I can solder, and have tons of free time(one month into my annual winter layoff), just never worked inside an amp before, but are familiar with electrical work but not high voltage.

Attaching the schematic that I found from a forum member over at the Marshall forum.

Am I dreaming too big? Anybody willing to lend a hand if not?
 

Attachments

  • IMG_2815.png
    IMG_2815.png
    389.4 KB · Views: 201
A 3+ is a big ask, but I did a DR103 as my first :rock:

After you get a parts list, I would go very, very slow
Kind of what I was thinking. Luckily it’s only the 3rd channel of the 3+. I know these things pretty much start as a plexi then get all the mod changes, but would really like to build it in one go.

Luckily I have my fractal here to satisfy my needs and keep me working at a good pace and not rushing!
 
Kind of what I was thinking. Luckily it’s only the 3rd channel of the 3+. I know these things pretty much start as a plexi then get all the mod changes, but would really like to build it in one go.

Luckily I have my fractal here to satisfy my needs and keep me working at a good pace and not rushing!

Cool build idea!

I would definitely lean on the knowledge of ppl on RT, there's a lot of people who know what they're doing

Are you going to do it as a turret board or PTP?
 
Cool build idea!

I would definitely lean on the knowledge of ppl on RT, there's a lot of people who know what they're doing

Are you going to do it as a turret board or PTP?
100% turret board. If someone made a repro Marshall circuit board I would even consider that.
 
100% turret board. If someone made a repro Marshall circuit board I would even consider that.

I'm not familiar enough with the 3+ lead channel topology to know if a circuit board would work, I'd have to inspect your schem a bit

@glpg80 @FourT6and2 @Fusionbear are you guys familiar with the CAE 3+ circuit?
 
Absolutely recommend not tackling a massive 3 channel circuit with a requirement for custom layout involving high gain for your very first build. Proper grounding techniques, noise concerns, stability, and complexity/debugging requirements are all skills that you can’t learn reading a schematic.

I suggest starting with a ceriatone layout and build a stock 2203 that once working, you can tinker with different mods afterwards. A 3+ even if only the third channel, is ambitious in one go.

The goal is to build something that works and doesn’t add immense stress and struggle or provides no use because you’re in over your head. Just because you have a soldering iron doesn’t make you an immediate expert. Not being an ass I just don’t want you to throw insane hours at this only to come up short with all of the common mistakes that go with beginning to build circuits.
 
Last edited:
Absolutely recommend not tackling a massive 3 channel circuit with a requirement for custom layout involving high gain for your very first build. Proper grounding techniques, noise concerns, stability, and complexity/debugging requirements are all skills that you can’t learn reading a schematic.

I suggest starting with a ceriatone layout and build a stock 2203 that once working, you can tinker with different mods afterwards. A 3+ is ambitious.

The goal is to build something that works and doesn’t add immense stress and struggle or provides no use because you’re in over your head. Just because you have a soldering iron doesn’t make you an immediate expert. Not being an ass I just don’t want you to throw insane hours at this only to come up short with all of the common mistakes that go with beginning to build circuits.

If I understand correctly, it's only the lead channel of the 3+, but still that's pretty ambitious
 
If I understand correctly, it's only the lead channel of the 3+, but still that's pretty ambitious

4 stages and a cathode follower will require complete redesign of the stock Marshall ground. OP if he’s keen on one swipe success will have to use 5 star grounding and go directly to soldering coax to input jacks. It’s a tall ask for a very first build.

OP will also have to add a vaccum tube to the chassis and necessary filtering/isolation resistors as well.
 
4 stages and a cathode follower will require complete redesign of the stock Marshall ground. OP if he’s keen on one swipe success will have to use 5 star grounding and go directly to soldering coax to input jacks. It’s a tall ask for a very first build.

Right he would have to change it to larry style grounding or more modern, correct?

I am pretty experienced in non-amp electrical stuff, but I don't know if I would even attempt something like this

I'm sure it would sound killer if successful, but that's a big leap for a novice
 
Right he would have to change it to larry style grounding or more modern, correct?

I am pretty experienced in non-amp electrical stuff, but I don't know if I would even attempt something like this

I'm sure it would sound killer if successful, but that's a big leap for a novice

Yes correct. Stock grounding won’t support this. Plus you have to add components for filtering and add the additional tube socket and additional heater wiring.
 
Absolutely recommend not tackling a massive 3 channel circuit with a requirement for custom layout involving high gain for your very first build. Proper grounding techniques, noise concerns, stability, and complexity/debugging requirements are all skills that you can’t learn reading a schematic.

I suggest starting with a ceriatone layout and build a stock 2203 that once working, you can tinker with different mods afterwards. A 3+ even if only the third channel, is ambitious in one go.

The goal is to build something that works and doesn’t add immense stress and struggle or provides no use because you’re in over your head. Just because you have a soldering iron doesn’t make you an immediate expert. Not being an ass I just don’t want you to throw insane hours at this only to come up short with all of the common mistakes that go with beginning to build circuits.
That was my fear. Sounds like a 2203 may be a good starting point.
 
Yes correct. Stock grounding won’t support this. Plus you have to add components for filtering and add the additional tube socket and additional heater wiring.

This would be a cool build for sure. I would probably try to pay someone to do it though

Maybe grab a ceriatone or mojotone kit, or a jet city 800 as a donor

That was my fear. Sounds like a 2203 may be a good starting point.

Maybe try your hand at a champ or deluxe kit first (something way more simple)

Then do a 2203, stock

Then do some really simple mods to get really familiar with the circuit - metro loop, etc

Then after you've gotten some hours under your belt, break out the 3+ schematic, and see if it's doable after you get some more experience

I have a vested interest in this because I recently did something similar, but a DR103 circuit is much, much more simple than this, and I worked in the electronics/maintenance industry for years, and it took me months of careful work

I would not recommend to a complete novice
 
4 stages and a cathode follower will require complete redesign of the stock Marshall ground. OP if he’s keen on one swipe success will have to use 5 star grounding and go directly to soldering coax to input jacks. It’s a tall ask for a very first build.

OP will also have to add a vaccum tube to the chassis and necessary filtering/isolation resistors as well.
Yup! This is a very ambitious project, even for someone who has built an amp or 2.

I built an SE100 clone a few years ago, and it kills now, but it was a bitch to get it right. Some of the issues encountered included:

The circuit will need either a custom turret board, or you can start with an 800 turret board from Valvestorm, but you will still need to fabricate another small turret board for all the junk for the first gain stage, and you will have to add multiple terminal strips at the tube sockets for other additional components.

Do you know how to properly implement shielded coax for the critical runs?

Proper grounding is critical, so how you choose to lay out your custom circuit will matter......alot!

The circuit is very high gain, and as both John Suhr and I found out the hard way, if you build this in a standard JCM800 chassis, it will oscillate like a MOFO unless you take measures to counter this, which in the case of Suhr, includes a custom shielding box around the input jack, or later, a long shielding plate on the board to shield the input and gain pot from the cathode follower area. ( I have pictures of both remedies built into real SE100's from Suhr). I had to go with the box as the amp was already built. A custom chassis that keeps the input jack and gain pot far, far away from the cathode follower / tone stack area would have been ideal.

Even after doing all this, you may ( will ) still have issues that you will need to be able to troubleshoot.... got an oscilloscope???

None of us are trying to be dick about this, but you need to get your feet wet on a project that you can complete successfully without too much frustration. You will learn a ton along the way, and then you can move on to more challenging stuff.
I 100% agree with glpg80 that your best move would be an 800 kit from Ceriatone or Valvestorm. Get the stock amp working properly, and then you can slowly start modding for higher gain if you want.

Edit: like a dumbass, I wrote output jack instead of input jack for the part about the shielding box. Fixed
 
Last edited:
Yup! This is a very ambitious project, even for someone who has built an amp or 2.

I built an SE100 clone a few years ago, and it kills now, but it was a bitch to get it right. Some of the issues encountered included:

The circuit will need either a custom turret board, or you can start with an 800 turret board from Valvestorm, but you will still need to fabricate another small turret board for all the junk for the first gain stage, and you will have to add multiple terminal strips at the tube sockets for other additional components.

Do you know how to properly implement shielded coax for the critical runs?

Proper grounding is critical, so how you choose to lay out your custom circuit will matter......alot!

The circuit is very high gain, and as both John Suhr and I found out the hard way, if you build this in a standard JCM800 chassis, it will oscillate like a MOFO unless you take measures to counter this, which in the case of Suhr, includes a custom shielding box around the output jack, or later, a long shielding plate on the board to shield the input and gain pot from the cathode follower area. ( I have pictures of both remedies built into real SE100's from Suhr). I had to go with the box as the amp was already built. A custom chassis that keeps the input jack and gain pot far, far away from the cathode follower / tone stack area would have been ideal.

Even after doing all this, you may ( will ) still have issues that you will need to be able to troubleshoot.... got an oscilloscope???

None of us are trying to be dick about this, but you need to get your feet wet on a project that you can complete successfully without too much frustration. You will learn a ton along the way, and then you can move on to more challenging stuff.
I 100% agree with glpg80 that your best move would be an 800 kit from Ceriatone or Valvestorm. Get the stock amp working properly, and then you can slowly start modding for higher gain if you want.
Totally not being a dick at all. Actually why I was asking before I swiped the cc on a bunch of parts just to give up.

I think you posted the above schem on Marshall forum. Would like to hear some clips of your amp.

Also with the iso box, I had a slp modded by Golub with the se circuit, and it didn’t have the box the se100 had, maybe he shielded the pcb board while it was out? I still have gut shots of that amp if you’d like to see it.

Guess I’m going back to the drawing board on what route to go towards hitting that circuit again.
 
Finds yourself the download of the old Metro amp Plexi Superlead kit instructions that you can print out read and reference while you are building. Plenty of great big pictures and will walk you through every step of your build and save you alot of mistakes.

George might still have a link to a copy to download on the forums

http://forum.metropoulos.net/viewtopic.php?f=29&t=17286

http://www.savefile.com/files/1404829

http://www.metroamp.com/downloads/100_WATT_PLEXI_AMP_KIT.pdf
Absolutely this. I built a metro kit many moons ago and it was my first ever build. Had only soldered pickups at that point. The pics and step by step are perfect. Take your time, measure twice etc etc.
Then figure out the mods. Once you have a loaded board in front of you, translating the schematic will make a lot more sense when you see it physically manifested.
 
Build a 2203 or Superlead and once you have a working amp then you can adds more gain stages or build it into the SE100. I recommend Valvestorm for good parts and service.

He may even know where to source those old Metro Instructions, those old links no longer work, I'm sure somebody has a cache file somewhere.

You should also teach yourself how to read schematics and layout diagrams.

I was experienced as an electrician and some electronics and I started off with a 5 watt single ended marshall superlead for my first build, then built a 1968 Metro plexi, then I built a custom 4 gain stage SLO style 2203 and another 1969 superlead. It's was a great experience I highly recommend it.
 
Build a 2203 or Superlead and once you have a working amp then you can adds more gain stages or build it into the SE100. I recommend Valvestorm for good parts and service.

He may even know where to source those old Metro Instructions, those old links no longer work, I'm sure somebody has a cache file somewhere.
Valvestorm has good links on their site I believe.
 
Valvestorm has good links on their site I believe.
Yep you are correct Skoora...here is the link, he has all the kit instructions fro every metro kit 1959 Superlead, Plexi and the 2203 all with free media fire downloadable links.

https://www.valvestorm.com/Build CheckLists

Build Checklists​




Parts you need to build a variety of amp kits.

JTM45

50 Watt

1969 100 Watt

100 Watt Master Volume

2204 50 Watt

2203 100 Watt

12xxx Series

JTM45/100

18watt (Tremolo or TMB)


http://www.mediafire.com/file/a762d69ga2a6qen/100W_MV_INST_DOWNLOAD.pdf
 

Similar threads

G
Replies
12
Views
964
Guardians of the Analog
G
H
Replies
79
Views
10K
harddriver
H
I
Replies
35
Views
4K
ibzprestige
I
Back
Top