It’s a Wrap!: Soldano SLO 100 - Pre reissue version with Depth, Haynes and DeMartini Mods

  • Thread starter Thread starter Deleted member 16554
  • Start date Start date
what was the purpose of that mod?
I find the lead channel way brighter than i ever need..
was it for lower gain settings/ volume?

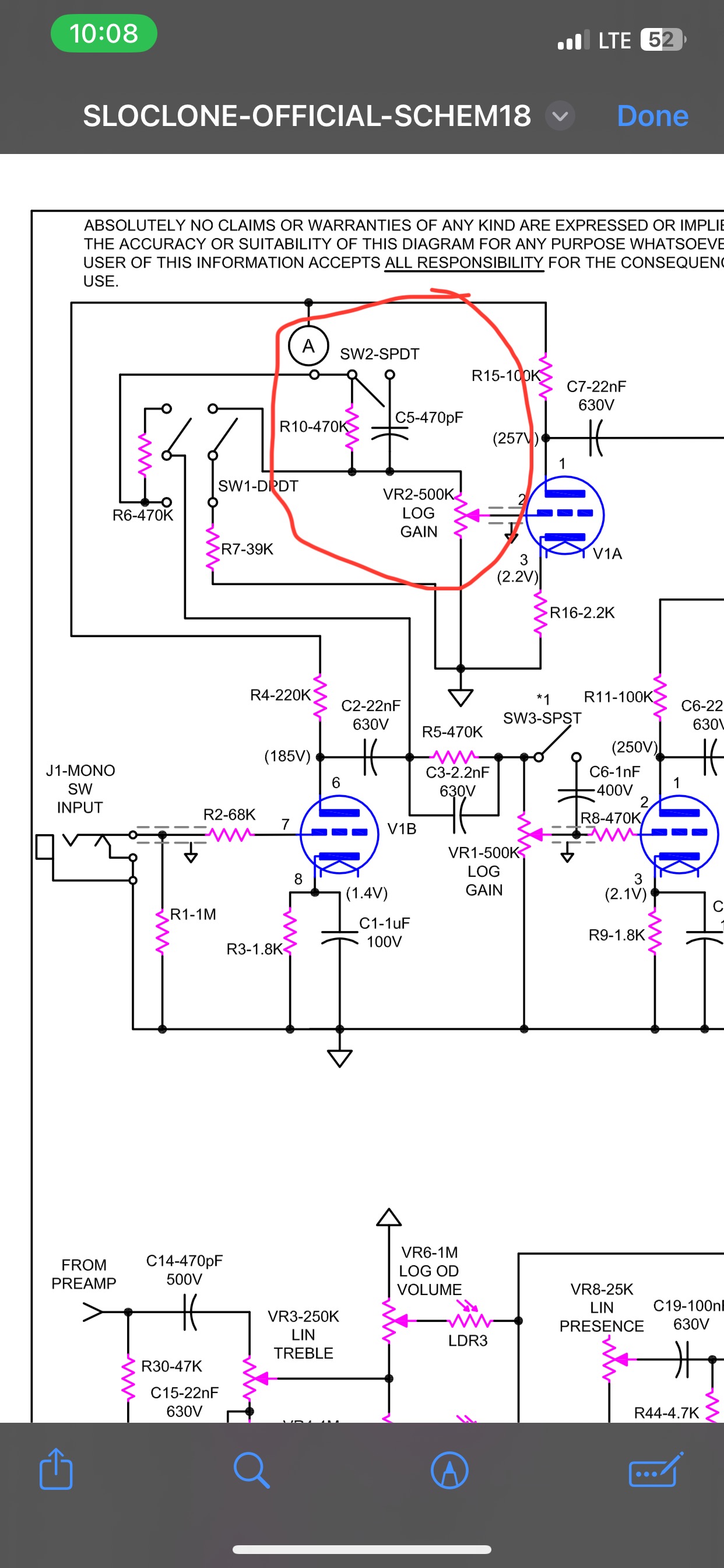
On the OD channel it removes some top end, makes the amp darker when the gain pot is backed down. Takes away some high end sizzle and smooths the high end a little bit. Has the effect of having a little less gain as well.

The scoop mod on the clean/crunch channel is awesome for getting awesome clean tones.
 
It does the same thing as the Bright switch for the crunch channel...eliminates the treble bypass cap across the gain pot lugs.
 
It does the same thing as the Bright switch for the crunch channel...eliminates the treble bypass cap across the gain pot lugs.

Negative. The clean/crunch, bright switch doesn’t do the same thing as the Haynes mod and the clean gain pot doesn’t have a bright cap wired across the lugs.
 

Attachments

  • IMG_2647.jpeg
    IMG_2647.jpeg
    401.7 KB · Views: 373
...doesn’t do the same thing as the Haynes mod and the clean gain pot doesn’t have a bright cap wired across the lugs.
Sure it does. Let me clarify what I stated...

..."eliminates the treble bypass cap across the lugs" of the lead channel's gain pot. That cap is a parallel connection between the input and output signals of the pot. If you lift one leg of that cap, instant Haynes Mod.

20231206_074029a.jpg


The bright switch for the Rhythm channel does the exact same thing electrically. It either inserts or omits a treble bypass cap in parallel between the input and output signals of the pot.

20231206_074257a.jpg


Look at the schemo you provided. Switch on = parallel bypass cap.
 
Sure it does. Let me clarify what I stated...

..."eliminates the treble bypass cap across the lugs" of the lead channel's gain pot. That cap is a parallel connection between the input and output signals of the pot. If you lift one leg of that cap, instant Haynes Mod.



The bright switch for the Rhythm channel does the exact same thing electrically. It either inserts or omits a treble bypass cap in parallel between the input and output signals of the pot.


Look at the schemo you provided. Switch on = parallel bypass cap.
Can you show me on the schematic how the cap is wired to the input and output of the pot for the bright switch on the rhythm channel? If you look at the schematic there isn't a cap wired to the output of the gain pot, it's on the input.
On your last picture that you are showing, one side of the 39k resistor attaches to the clean/crunch switch and other side goes to the shield ground of the wire coming off of the output of the pot which goes to the ground bus. The cap is being switched across the 470k resistor not the pot which will give you a different result then going across the lugs.
 
Last edited:
I see where I screwed up. My brain was saying "parallel bypass cap", but that isn't what I was typing out on the keyboard. There is obviously no cap across the lugs of the Rhythm pot. You are 100% right on that. I had the "parallel cap" thing stuck in a brain fart loop and couldn't see the forest for the trees.
 
Alright, I am moving this over to tech corner. Keep the bickering out of Classifieds.
 
Is that all you've got Newb ?

You've been here for all of 120 days and you think nothing of bringing back a nearly year old for sale thread in the classifieds to ask what the purpose of a mod was in the for sale amp? You would've needed to have dug through 9 months of classifieds to find it. Its hard enough to sell shit these days but you think nothing of burying front page for sale threads by guys that have been here nearly two decades to ask a question about a mod? And continue to do so with no regard of what's happening in the classifieds to the actual for sale ads? You barely have enough posts to even respond in the classifieds. You're either really dumb or just inconsiderate. If you can't see why it would rub some people the wrong way you can fuck yourself right off back to The Gear Page. Other than that, Happy Holidays.
 
Back
Top