Van Halen 1 and 2 gear and racks in HD

  • Thread starter Thread starter Amp_chaser
  • Start date Start date
The Zero demo was produced by Gene Simmons who flew the band out to record it, who knows what amps and equipment Ed had, it has been said it was Ace's Marshall's.

At this point since you won't acknowledge the gain a variaced plexi puts out proven by actual clips I think you are punking us to elicit a discussion which I'm am more than willing to oblige.

It's possible that Ed was not shown the variac/slaving trick yet in 1976 and he was bitching about how loud the plexi was and either Jose or someone else or Ed figured out turning the variac down lowered the volume levels and then he need to reamp them with slave amps. Alotof people including Mark Cameron say this load box was similar to the one Ed used.

You keep saying a 68 plexi can't produce that amount of gain and I have already posted numerous clips of them producing VH1 levels of gain without Ed playing them that sound just like the album and his live shows. The live shows from the 78 tour did not use the mic preamps or the Pultec EQs.
Gear used: EVH Stripped Series (Stock), MXR Phase90, Clinch FX EP-PRE, Suhr SL68 Variac-Mode (everything on 10), UA OX BOX.


Another clip from Gaustad
The amp is my '68 Marshall Superlead (all stock), every knob on 10 - Variac is running the amp at 85 volts. Its plugged into an old, "peeled" Marshall 4x12, loaded with 2 x JBL D120s and 2 x Celestion Greenbacks. Two mics (SM 57s), one on the JBL and one on the Celestion. The cabinet is isolated in my "iso booth" AKA bathroom shower stall, and covered with a moving blanket. On the front end of the amp, it's just an MXR Flanger, Phase 90 and original Maestro EP3 Echoplex. The eq on the pedal board is only used live with a wireless system. The guitar is my VH knockoff - Northern Ash body, maple neck, standard term, non-locking tuners, slightly overwound PAF (8.9K-ish) style pickup, with Alnico 2 magnet. The recording setup is Apple's Logic X using some Waves plug-ins (API 550 eq, LA2A compressor and 1176 compressor) Reverb is an IR of the Sunset Sound, studio 1 chamber.

Here's an in the room I phone clip of Gaustad so the UA's preamps and Pultec's and Sunset Sound settings are not in this clip, it's what's coming out of the cabinet and it's VH1 gain.

I never tried a Suhr sl68, in your video it looks there is enough gain. what i want to know is will it sustain the main riff of RWTD without vibrato. However i admit i never tried a plexi with an echoplex in front of it. I ordered one last month and the ebay hub lost it... a good serial number... however if you just put a flanger and a phaser without anything else in front of the plexi even with eddie's preamp i believe you will not have enough gain to sustain the main riff of RWTD.

here are my 2 amps recorded threw a shitty mic first is the josé after it's a 50w 68 stock with eddies preamp board the quality of the recording is shit but you'll hear the difference in sustain. Both are cranked with a master volume at the same level :



plexi 50w brown.png


this is the josé 50w it also has eddie preamp board with some few mods. I have one of its inputs that's stock without the extra gain stage and even with a 330k plate resistor it's not enough gain to sustain the RWTD main riff alone without vibrato.

Why do i insist of the rwtd main riff ? because you can hear that eddie sustains it quite easily without any vibrato or bend. You can't do that with a stock plexi only. Now could the echoplex preamp be enough ? I don't know i need to try one.

your tone is awesome man. however if you have other songs like feel your love tonight and other vh1 songs id be curious to hear them on the suhr sl68.

for gaustad he uses a lot of eq racks and the pultec meq 5 which gives quite a boost in gain. I believe a lot of gain either comes from the racks eddie used or from slaving or eventually a mod. Eddie hasn't insane levels of gain however he has a bit more than what a normal plexi would have.
 
Last edited:
I never tried a Suhr sl68, in your video it looks there is enough gain. what i want to know is will it sustain the main riff of RWTD without vibrato. However i admit i never tried a plexi with an echoplex in front of it. I ordered one last month and the ebay hub lost it... a good serial number... however if you just put a flanger and a phaser without anything else in front of the plexi even with eddie's preamp i believe you will not have enough gain to sustain the main riff of RWTD.

here are my 2 amps recorded threw a shitty mic first is the josé after it's a 50w 68 stock with eddies preamp board the quality of the recording is shit but you'll hear the difference in sustain. Both are cranked with a master volume at the same level :



View attachment 346220

this is the josé 50w it also has eddie preamp board with some few mods. I have one of its inputs that's stock without the extra gain stage and even with a 330k plate resistor it's not enough gain to sustain the RWTD main riff alone without vibrato.

Why do i insist of the rwtd main riff ? because you can hear that eddie sustains it quite easily without any vibrato or bend. You can't do that with a stock plexi only. Now could the echoplex preamp be enough ? I don't know i need to try one.

your tone is awesome man. however if you have other songs like feel your love tonight and other vh1 songs id be curious to hear them on the suhr sl68.

for gaustad he uses a lot of eq racks and the pultec meq 5 which gives quite a boost in gain. I believe a lot of gain either comes from the racks eddie used or from slaving or eventually a mod. Eddie hasn't insane levels of gain however he has a bit more than what a normal plexi would have.

Is this a picture of your amp? If that is a clip of your 68 with an extra gain stage Jose mod are you sure it is installed correctly? I agree the amp has less gain than a variaced plexi or an unvariaced superlead so judging by your clips I see why you would make the argument a standard plexi has no gain. I suggest you may want to get all the effects that Ed used, MXR flanger, MXR phase 90, EP3 echoplex or ClinchFX EP-PRE first and maybe troubleshoot the amp and see why it has so little gain, the build quality look good but maybe there are some wrong valued resistors in the build like a 470K instead of a 470 sometimes that happens.

You have mentioned Ossie Ahsen and even his stock Marshall clips have quite alot of gain and sound more correct.

An extra stage Jose should sound like that 3in1 jose I posted earlier which has way more compression and gain that what I hear in your audio clip. Maybe return the your amp to stock and troubleshoot why it doesn't have the gain in the plexi videos I have posted. The Suhr SL68 is a stock plexi with the 330UF fat cap on V2 with a Lar/Mar PPIMV master volume and MK1 in the clip I posted is missing the 5000pf bright channel bright cap which would make that SL68 even more aggressive. The new MKII's have the 5000pf bright caps available.

I will post the Gaustad amp in the room video again of which you are only hearing the amp and the cabinet no studio effects whatsover.


As for you RWTD comparison Jim Gaustad's has a video for you.

Here Pete is using his stock Marshall Superlead into Fryette PS2
 
1727213732998.png


Just a cursory glance at your non Jose Superlead/plexi circuit you are running a .047uf coupling cap on V1A instead of the standard .022uf it should have. The .047uf will pass way too much bass frequency for V1A making the amp sound bloated if you jump channels or blend the bright/normal channels. Then you are running a 220K plate resistor that has a 250pf or 500pf( can't tell the value) bypass cap on it which is there to dampen out high frequency oscillations which will take away from the raw clear pissed off Marshall tone and give it a muffled effect as it attenuates high frequencies depending on the R/C constant depending on what pf value the cap is. Only a really high gain circuit needs these, a stock 68 or even a Jose it should not be needed. Then I see you have what appears to be a 1 MEG resistor(Brown/Black/green) after the .0022uf bright channel coupling cap which feeds your 1 meg bright channel volume pot, I'm not sure why you have that there, was that supposed to be a 100K value making your plate resistor 320K total, you should run the plate resistors in series before the coupling capacitor as Dave Friedman does. If it is supposed to be 100K the bands look like brown/black/green which would make it a 1 MEG resistor and choke your gain down by a bunch, maybe this is why your amp has no gain. Your 100K NFB is a superlead value and not 47K plexi, I like the 47K on 8 or 4 ohm tap. I don't have time to look at everything but it looks like you need to return your jose amp to stock, double check all your component values and wire routing and dress and make sure they are correct then double check that all your solder joints are not cold joints and then see how much gain the 68 stock circuit has, you should have the same amounts of gain you hear in all the videos of the Suhr SL68, my 69 and all the other 68 plexi and superleads. I would remove the Jose mod then get the gain correct with your stock amp, once you have the correct amount of gain it should have then you can add back your Jose if you even feel it needs it(it should not) It doesn't take much to have cold solder joints if you are not using older leaded tin solder, the new solder is famous for not wetting joints. You should have way more gain than what your clip shows.

I also just noticed you are completely missing your 82K plate resistor on your Phase Inverter,:shocked: this is supposed to be next to your 100K plate resistor and 47pf PI fizz cap, this will unbalance your phase inverter and create problems. You really need to get a layout drawing and verify everything before proceeding further. Once your amp is wired correctly you will have the gain you are missing the you will see a two gain stage plexi has all the gain it need for VH1.

If you are not running the amp heavily variaced like Jim Gaustad into a fryette PS2 or attenuator you may want to consider installing a LAR/MAR PPIMV to control overall volume which was used in the Mark 1 Suhr SL68 and they work well.

What are your voltages across your entire B+ rail nodes up to your V1AV1B plate voltage resistors? they should be in line with a stock Marshall 50 watt.

Also your V2A fat cap is a 470uf which is passing a ton of low frequencies really making the amp bloated, try a 250uf cap max or a 25uf for a tighter feel but still bumps the gain.

Here's a thread on Metro discussing such a topic when I was learning how to utilize them correctly.
http://forum.metropoulos.net/viewtopic.php?t=37239
 
Last edited:
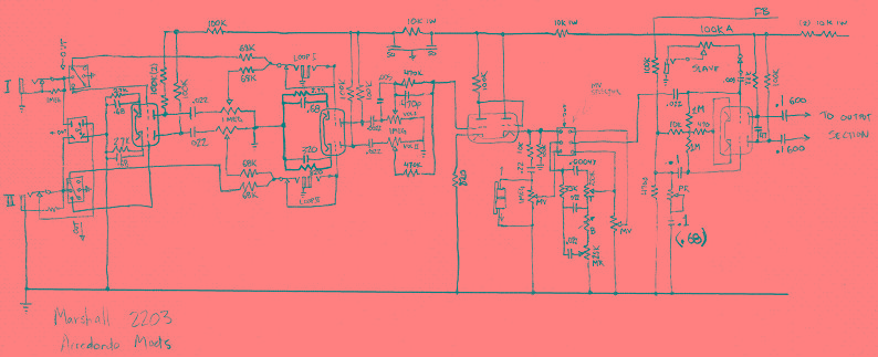
Here's how I wire up a Jose master in a Superlead/Plexi and here's a schematic of a Jose mod that you may already have. You will find the Jose Master volume works much better in a 2203 circuit than a plexi/superlead circuit if you are not installing the entire Jose mod per the schematic.
 

Attachments

  • 25300321415.jpg
    25300321415.jpg
    81.5 KB · Views: 231
  • arredondo2.jpg
    arredondo2.jpg
    50.9 KB · Views: 243
The thing about the schaffer vega is that even if no wireless was used live in the early days, sunset sound probably had already them during the 78 recordings and i believe it's the studio who made eddie discover this new weapon to eddie. I believe there is a schaffer vega involved during the 78 recordings and that's what made eddie use them later in VH2. However i could be wrong too.

SoloDallas makes a replica of the Schaffer Vega, and has the circuit in a pedal too. The SoloDallas Storm is one hell of a pedal.
 
Here's a couple of layouts for you to double check your work. Any more analysis and I'm going to start charging you bench time!
 

Attachments

  • Board Component Names.jpg
    Board Component Names.jpg
    370.5 KB · Views: 215
  • 1959_69_altgrnd_PPIMV.jpg
    1959_69_altgrnd_PPIMV.jpg
    964.9 KB · Views: 223
I've read most but not all of the thread and my opinion is that extra gain stages don't sound/feel the same as a cranked (tweaked and massaged) Superlead. At least not for me. It's when I try to actually play VH songs that it becomes so apparent. The cranked Superlead gets that sound/feel with just a few tweaks and the slightest of the right boost.

Here's another thing that Dweezil illustrates pretty well here. The difference in tone is yet another layer.
 
View attachment 346238

Just a cursory glance at your non Jose Superlead/plexi circuit you are running a .047uf coupling cap on V1A instead of the standard .022uf it should have. The .047uf will pass way too much bass frequency for V1A making the amp sound bloated if you jump channels or blend the bright/normal channels. Then you are running a 220K plate resistor that has a 250pf or 500pf( can't tell the value) bypass cap on it which is there to dampen out high frequency oscillations which will take away from the raw clear pissed off Marshall tone and give it a muffled effect as it attenuates high frequencies depending on the R/C constant depending on what pf value the cap is. Only a really high gain circuit needs these, a stock 68 or even a Jose it should not be needed. Then I see you have what appears to be a 1 MEG resistor(Brown/Black/green) after the .0022uf bright channel coupling cap which feeds your 1 meg bright channel volume pot, I'm not sure why you have that there, was that supposed to be a 100K value making your plate resistor 320K total, you should run the plate resistors in series before the coupling capacitor as Dave Friedman does. If it is supposed to be 100K the bands look like brown/black/green which would make it a 1 MEG resistor and choke your gain down by a bunch, maybe this is why your amp has no gain. Your 100K NFB is a superlead value and not 47K plexi, I like the 47K on 8 or 4 ohm tap. I don't have time to look at everything but it looks like you need to return your jose amp to stock, double check all your component values and wire routing and dress and make sure they are correct then double check that all your solder joints are not cold joints and then see how much gain the 68 stock circuit has, you should have the same amounts of gain you hear in all the videos of the Suhr SL68, my 69 and all the other 68 plexi and superleads. I would remove the Jose mod then get the gain correct with your stock amp, once you have the correct amount of gain it should have then you can add back your Jose if you even feel it needs it(it should not) It doesn't take much to have cold solder joints if you are not using older leaded tin solder, the new solder is famous for not wetting joints. You should have way more gain than what your clip shows.

I also just noticed you are completely missing your 82K plate resistor on your Phase Inverter,:shocked: this is supposed to be next to your 100K plate resistor and 47pf PI fizz cap, this will unbalance your phase inverter and create problems. You really need to get a layout drawing and verify everything before proceeding further. Once your amp is wired correctly you will have the gain you are missing the you will see a two gain stage plexi has all the gain it need for VH1.

If you are not running the amp heavily variaced like Jim Gaustad into a fryette PS2 or attenuator you may want to consider installing a LAR/MAR PPIMV to control overall volume which was used in the Mark 1 Suhr SL68 and they work well.

What are your voltages across your entire B+ rail nodes up to your V1AV1B plate voltage resistors? they should be in line with a stock Marshall 50 watt.

Also your V2A fat cap is a 470uf which is passing a ton of low frequencies really making the amp bloated, try a 250uf cap max or a 25uf for a tighter feel but still bumps the gain.

Here's a thread on Metro discussing such a topic when I was learning how to utilize them correctly.
http://forum.metropoulos.net/viewtopic.php?t=37239
Thanks for the insights : the 82k is on a switch i use it as an attenuator lol. I know i use a 0.047uf and shouldn't but i found out that many amp brown sound amp builders rise this value quite a lot. So i tried it. for the 330k resistor bypassed by a 500pf that's what josé used to do to his modded amps. the 1meg resistor was used to attenuate a side effect of the 82 being on a switch. I discovered the 82k thing by accident trying to mod the phase inverter i forgot to solder it back. Removing the 82k makes the output lower but it makes it sound like it is on variac. By removing your 82k resistor on a switch it removes almost half the output but what's nice it's that it makes one half of your power tubes working harder and this creates a new kind of distortion which is similar to the one the brown sound makes. The bad side being that your tubes will not wear at the same rate. However with this mod when the volume increases the sound crashes : then i found out the solution to this issue putting a 1meg ohm resistor in front of the 0,0022uf. The 82k resistor thing is a thing i discovered by accident and it allows you to get great distorted sounds a low volume.

I finally found out the issue with my amp every record i made i made it with a jumper into the lower input however it flubbies the sound here is how it sounds without the lower input jumped and with the treble at half



here you can hear at half when i do engage the transistors it is slightly different :



what you're hearing is at bedroom volume we could talk when the amp is playing and hearing each other. You can even hear the click from my schaffer storm when i engage it.

both are with the extra josé gain stage. No variac in those clips. No pedals too except at some point where i engage the schaffer. the second record is without pedals i just increase the treble of the amp. In josé amps the treble knob also increases the volume a lot.
 
Last edited:
this record isn't supposed to sound good it's just an effect exageration for example. here is my amp with the 2 eq and the pultec m-eq5 driver pedal i'm still looking for the right eq. I exagerated the effect so you can overhear this spitting sound (you can feel it when he hits the strings) so familiar with eddies tone even it's not this much in reality :



all my recordings are made at bedroom volume levels
 
Last edited:
here is with eq without variac



and with variac :



each riff round i try different settings.

i think it sounds better without variac or any pedal just the schaffer for a slight boost.
 
Last edited:
The 1 MEG after the .0022uf coupling cap will indeed attenuate a shit load of gain period fixing what ever issues your amp is having. Also if you are removing the 82K the phase inverter is no longer working correctly like it is supposed to in a Class A/B push pull amp. You obviously have an unstable amp with oscillations and less gain than a stock Marshall Superlead so that should tell you something right there that something isn't right with what you insist is good amp design.

Many Brown Sound amp builders like John Suhr and Dave Friedman are building bone stock 68 Plexi's with different selections of bright caps on a switch and the ability of having the 330uf V2 fat cap on a switch, a 50K midpot with a PPIMV for volume control and their amps are easily getting VH1 gain and tone adding the exact signal chain of Ed will only ensure a more correct VH1 era tone and gain.

If Class A/B tube amps sounded and performed better lifting the 82K plate resistor on the Phase Inverter everyone would have been doing that a long time ago.

https://www.mojotone.com/blog/what-...wh4AhE_BCbpkTcMKlKD3MgxlK280L1BnjO6-qBgqlMwQz

Excerpt from article:

...the phase inverter’s job is to take the AC signal from the preamp and split it into two different AC signals of equal strength (current) but in opposite phase to each other. And while this is more of a functional operation than a tone-shaping one, the way in which different phase-inverter designs perform their duties has a significant impact on the overall sound of any amp, and on its distortion content and character in particular.

You come here stating you are not happy with the gain in your amp and that all plexi amps have the gain your amp does, I point out the 1MEG after the coupling cap will indeed pull alot of gain out of your amp unlike a stock Marshall circuit design and who knows what else isn't correct and you continue to argue. You need to build a stock amp correctly and ensure everything is correct before you make statements that stock 68 plexi's have no gain, even after I post video after video debunking your assertions. I've made my points and backed them up with video/audio proof and posted some layouts to set you on a better path.
 


Marshall SV20
Ox 4x12 greenback cab / sm57 sim

Indeed, he gets VH1 tone in spades with a stock 20w plexi, a Kramer with a JB and the Ox with the sunset sound type preset.

Amp_chaser, you should listen to the raw tracks and the studio iso tracks of VH1 on YouTube. You will ear the difference between the tone before and after studio processing. That's where the bright, gainy tone comes from. The raw tracks sound like a classic dime plexi, and what you hear on the album is just the result of what was done in the studio (compressor, reverb, etc...).
 
Here’s the ISO track of Running with the Devil(Van Halen 1)
 
The 1 MEG after the .0022uf coupling cap will indeed attenuate a shit load of gain period fixing what ever issues your amp is having. Also if you are removing the 82K the phase inverter is no longer working correctly like it is supposed to in a Class A/B push pull amp. You obviously have an unstable amp with oscillations and less gain than a stock Marshall Superlead so that should tell you something right there that something isn't right with what you insist is good amp design.

Many Brown Sound amp builders like John Suhr and Dave Friedman are building bone stock 68 Plexi's with different selections of bright caps on a switch and the ability of having the 330uf V2 fat cap on a switch, a 50K midpot with a PPIMV for volume control and their amps are easily getting VH1 gain and tone adding the exact signal chain of Ed will only ensure a more correct VH1 era tone and gain.

If Class A/B tube amps sounded and performed better lifting the 82K plate resistor on the Phase Inverter everyone would have been doing that a long time ago.

https://www.mojotone.com/blog/what-...wh4AhE_BCbpkTcMKlKD3MgxlK280L1BnjO6-qBgqlMwQz

Excerpt from article:

...the phase inverter’s job is to take the AC signal from the preamp and split it into two different AC signals of equal strength (current) but in opposite phase to each other. And while this is more of a functional operation than a tone-shaping one, the way in which different phase-inverter designs perform their duties has a significant impact on the overall sound of any amp, and on its distortion content and character in particular.

You come here stating you are not happy with the gain in your amp and that all plexi amps have the gain your amp does, I point out the 1MEG after the coupling cap will indeed pull alot of gain out of your amp unlike a stock Marshall circuit design and who knows what else isn't correct and you continue to argue. You need to build a stock amp correctly and ensure everything is correct before you make statements that stock 68 plexi's have no gain, even after I post video after video debunking your assertions. I've made my points and backed them up with video/audio proof and posted some layouts to set you on a better path.
I will put it back to stock remove the 1 Meg and put back the 82k. I will record it then.

See the first amp I built was just a 20w with eddies preamp board and the extra gain stage. I wasn’t happy with the sound at all until by accident the 82k disappeared because I forgot to solder it back. For me it was an happy accident because distortion (not gain) was increased by a lot. Perhaps that I shouldn’t have put the 1 Meg but when the volume was cranked it make fart sounds when your pick touches the strings. The only way I found out to solve it was the 1 Meg. I could reduce it but it depended on the values of the extra gain stage I was using.

I have a sv20h and it has less gain than both those amps with the 1meg.

My amp has insane amounts of gain because of the values of the extra gain stage if I remove the 1 Meg it has so much gain that the amp farts into oblivion.

My objective with this amp was to sound like vh in the room threw your ears. However I had hard time to make it sound right threw a mic.

I can’t tell for the suhr sl68, but for example I bought a bray 4550 deluxe and it sounded good threw the mic but in real life threw ears it didn’t sound like Van Halen. I sold it and the guy who bought it just sold it instantly after he received it… I heard that a lot of buyers of brown sound amps have this issue that their amps sound good recorded but in the room threw the ears it didn’t sound like the records at all. I’ve heard of brown eye buyers having this issue too but I don’t know if it’s true.

I can’t tell for the sl68 or the brown eye because I didn’t try or own one.

My objective with this amp was to try to make the amp sound just like the records in the room but not threw the mic. I found out recently that the setup I use in the room doesn’t work for recording because it’s too flubby and fizzy with too much gain. And I will also honestly say that I’m a noob when it comes to recording so the task isn’t easy. But I assure you it sounds way better in real life the issue is that for me there is no way to prove it to others unless I send it to them…

I usually put a jumper in my low input while using the higher input. The Lower input is the bright channel without the extra gain stage. When I put the jumper in the room it sounds amazing but recorded it sounds too fizzy and flubby. I recently learnt that if I remove the jumper I get good brown sound tones out of the amp threw the mic.

I forgot to precise that all those records above come from the 20w version with el84
 
Last edited:
How many other guitar players have people chasing their tones that they themselves moved on 35 years previous?
 
How many other guitar players have people chasing their tones that they themselves moved on 35 years previous?


I’m pretty sure I’ve read Eddie wasn’t never even happy with any of his earlier tones
 
Indeed, he gets VH1 tone in spades with a stock 20w plexi, a Kramer with a JB and the Ox with the sunset sound type preset.

Amp_chaser, you should listen to the raw tracks and the studio iso tracks of VH1 on YouTube. You will ear the difference between the tone before and after studio processing. That's where the bright, gainy tone comes from. The raw tracks sound like a classic dime plexi, and what you hear on the album is just the result of what was done in the studio (compressor, reverb, etc...).
Deraps is an amazing guitar player. I admit It. Is this the germino amp ? See my issue is this sometimes an amp sounds insanely good recorded but threw your ears in the room it sounds bad. I don’t know if I’m the only one having this kind of issues ? You crave a tone that is processed threw a mic but you want It coming in the room and not threw monitors.
 
Back
Top